专为高中生提供有价值的资讯
山东省潍坊市2015年中考生物真题试题(含扫描答案)于近期开考,本次考试对考生对知识的掌握参考价值大,为了方便大家复习掌握错题!小编在下文为大家准备了山东省潍坊市2015年中考生物真题试题(含扫描答案)试卷及答案解析详情,仅供考生参考。
如果你想下载山东省潍坊市2015年中考生物真题试题(含扫描答案)DOC或PDF版,请点击本文末链接!
一、山东省潍坊市2015年中考生物真题试题(含扫描答案)
下载山东省潍坊市2015年中考生物真题试题(含扫描答案)PDF格式或doc
1.山东省潍坊市2015年中考生物真题试题(含扫描答案)
2.山东省滨州市2015年中考生物真题试题(含解析)
3.山东省淄博市2015年中考生物真题试题(含解析)
4.山东省济宁市2015年中考生物真题试题(含解析)
5.山东省济宁市2015年中考生物真题试题(含答案)
6.山东省泰安市2015年中考生物真题试题(含扫描答案)
7.山东省枣庄市2015年中考生物真题试题(含答案)
8.山东省日照市2015年中考生物真题试题(含答案)
浙江湖州高考复读全封闭学校有哪些
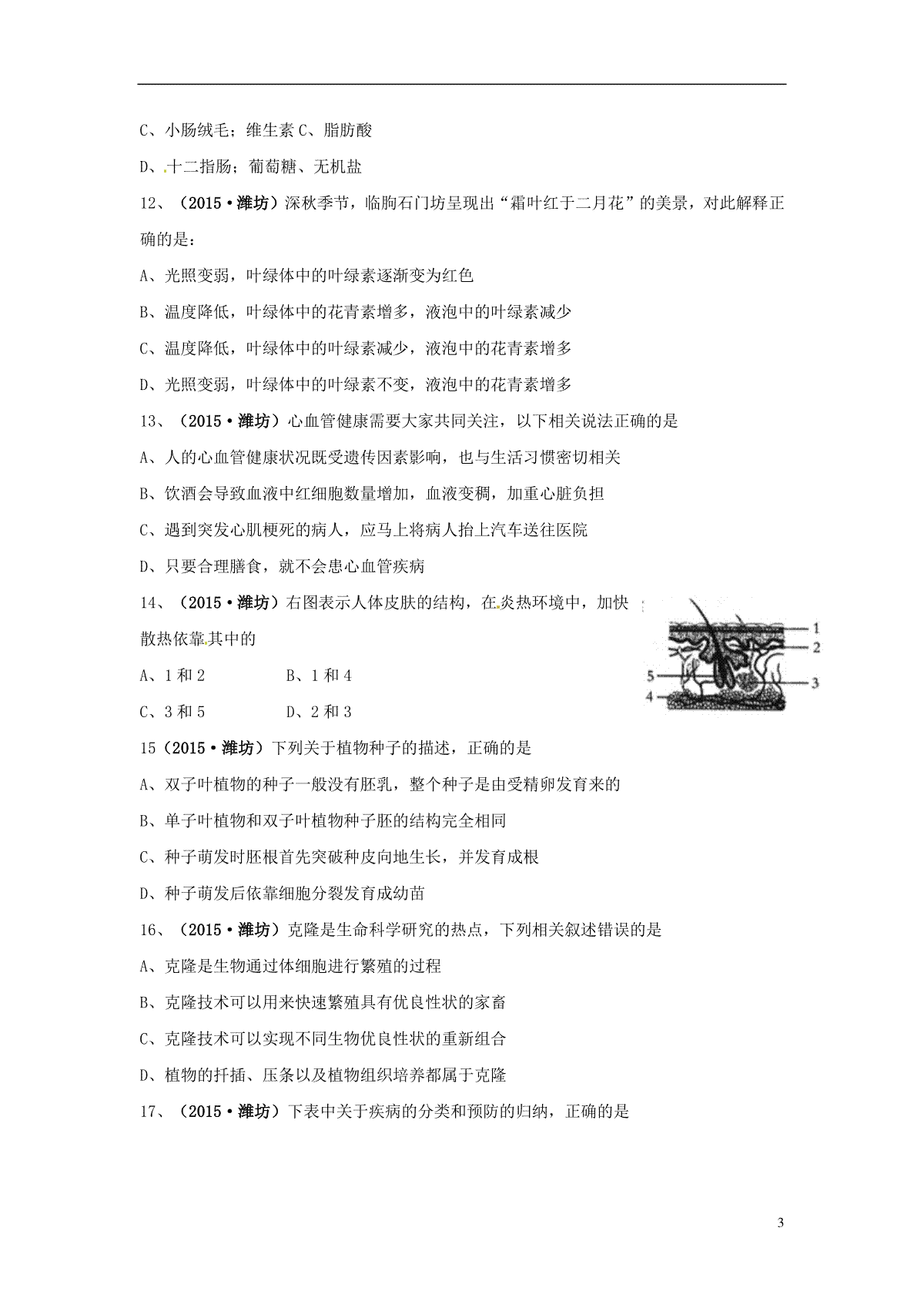
平板电脑高中还有用吗 该不该买平板电脑
2012年山东省东营市中考历史试题及答案
2011年山东省东营市中考历史试题及答案
2010年山东省东营市中考历史试题及答案
2009年山东省东营市中考历史试题及答案
2021年安徽省历史中考试题及答案
2020年安徽省历史中考试题及答案
2019年安徽省历史中考试题及答案
2018年安徽省历史中考试题及答案
Copyright 2019-2029 http://www.98gaokao.com 【九八高考】 皖ICP备19022700号-4
声明: 本站 所有软件和文章来自互联网 如有异议 请与本站联系 本站为非赢利性网站 不接受任何赞助和广告