专为高中生提供有价值的资讯
江西省2017年中考生物真题试题(含解析)于近期开考,本次考试对考生对知识的掌握参考价值大,为了方便大家复习掌握错题!小编在下文为大家准备了江西省2017年中考生物真题试题(含解析)试卷及答案解析详情,仅供考生参考。
如果你想下载江西省2017年中考生物真题试题(含解析)DOC或PDF版,请点击本文末链接!
一、江西省2017年中考生物真题试题(含解析)





6.江苏省无锡市、宜兴市2017年中考生物真题试题(含解析)
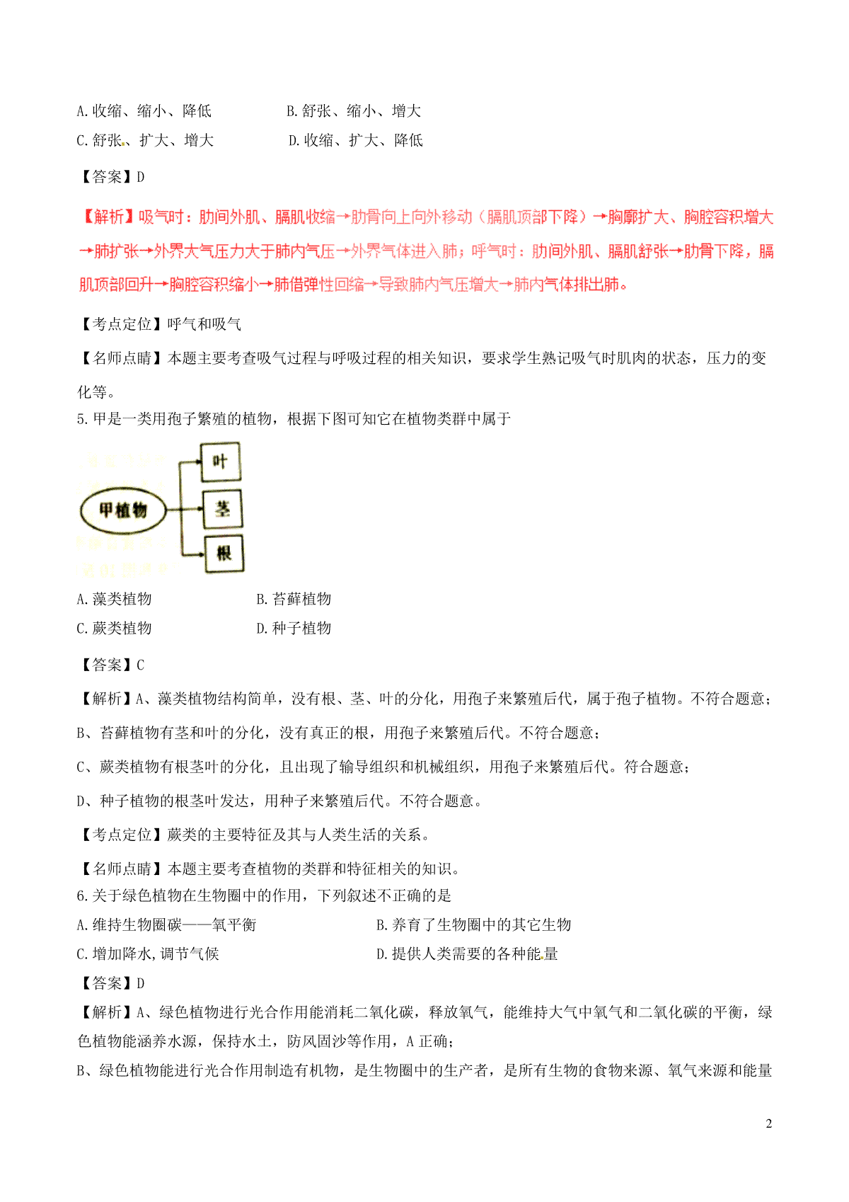
Copyright 2019-2029 http://www.98gaokao.com 【九八高考】 皖ICP备19022700号-4
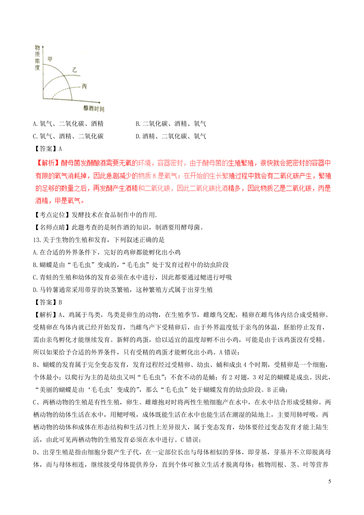
声明: 本站 所有软件和文章来自互联网 如有异议 请与本站联系 本站为非赢利性网站 不接受任何赞助和广告