专为高中生提供有价值的资讯
四川省达州市2018年中考生物真题试题(含解析)于近期开考,本次考试对考生对知识的掌握参考价值大,为了方便大家复习掌握错题!小编在下文为大家准备了四川省达州市2018年中考生物真题试题(含解析)试卷及答案解析详情,仅供考生参考。
如果你想下载四川省达州市2018年中考生物真题试题(含解析)DOC或PDF版,请点击本文末链接!
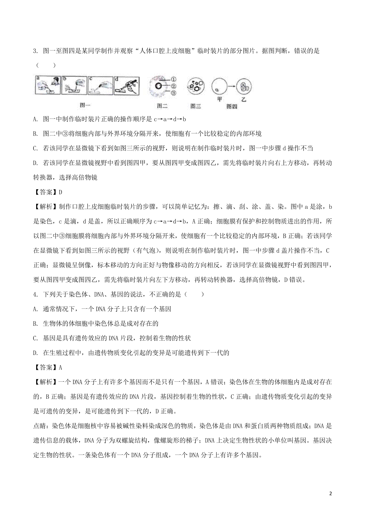
一、四川省达州市2018年中考生物真题试题(含解析)
下载四川省达州市2018年中考生物真题试题(含解析)PDF格式或doc
1.四川省达州市2018年中考生物真题试题(含解析)
2.四川省达州市2018年中考生物真题试题(含答案)
3.四川省自贡市2018年中考生物真题试题(含解析)
4.四川省自贡市2018年中考生物真题试题(含答案)
5.四川省绵阳市2018年中考生物真题试题(含解析)
6.四川省绵阳市2018年中考生物真题试题(含答案)
7.四川省成都市2018年中考生物真题试题(含解析)
8.四川省成都市2018年中考生物真题试题(含解析1)
浙江湖州高考复读全封闭学校有哪些
平板电脑高中还有用吗 该不该买平板电脑
甘肃省兰州市2015年中考生物真题试题(含答案)
湖南省长沙市2015年中考生物真题试题(含解析)
湖南省郴州市2015年中考生物真题试题(含解析)
湖南省衡阳市2015年中考生物真题试题(含答案)
湖南省益阳市2015年中考生物真题试题(含扫描答案)
湖南省湘潭市2015年中考生物真题试题(含答案)
湖南省永州市2015年中考生物真题试题(含解析)
湖南省株洲市2015年中考生物真题试题(含解析)
Copyright 2019-2029 http://www.98gaokao.com 【九八高考】 皖ICP备19022700号-4
声明: 本站 所有软件和文章来自互联网 如有异议 请与本站联系 本站为非赢利性网站 不接受任何赞助和广告