专为高中生提供有价值的资讯
专题06 生物的生殖、发育与遗传(第01期)-2019年中考真题生物试题分项汇编(原卷版)于近期开考,本次考试对考生对知识的掌握参考价值大,为了方便大家复习掌握错题!小编在下文为大家准备了专题06 生物的生殖、发育与遗传(第01期)-2019年中考真题生物试题分项汇编(原卷版)试卷及答案解析详情,仅供考生参考。
如果你想下载专题06 生物的生殖、发育与遗传(第01期)-2019年中考真题生物试题分项汇编(原卷版)DOC或PDF版,请点击本文末链接!
一、专题06 生物的生殖、发育与遗传(第01期)-2019年中考真题生物试题分项汇编(原卷版)





1.专题06 生物的生殖、发育与遗传(第01期)-2019年中考真题生物试题分项汇编(原卷版)
2.专题05 动物的运动和行为(第01期)-2019年中考真题生物试题分项汇编(解析版)
3.专题05 动物的运动和行为(第01期)-2019年中考真题生物试题分项汇编(原卷版)
4.专题04 生物圈中的人(第01期)-2019年中考真题生物试题分项汇编(解析版)
5.专题04 生物圈中的人(第01期)-2019年中考真题生物试题分项汇编(原卷版)
6.专题03 生物圈中的绿色植物(第01期)-2019年中考真题生物试题分项汇编(解析版)
Copyright 2019-2029 http://www.98gaokao.com 【九八高考】 皖ICP备19022700号-4
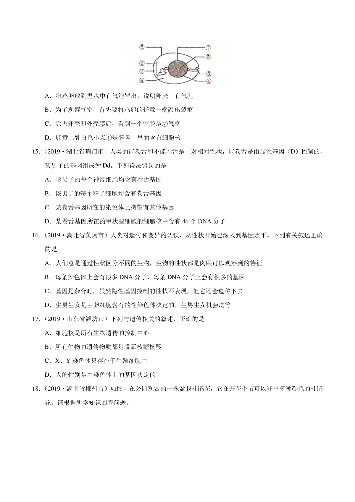
声明: 本站 所有软件和文章来自互联网 如有异议 请与本站联系 本站为非赢利性网站 不接受任何赞助和广告