专为高中生提供有价值的资讯
四川省巴中市2015年中考物理真题试题(含解析)于近期开考,本次考试对考生对知识的掌握参考价值大,为了方便大家复习掌握错题!小编在下文为大家准备了四川省巴中市2015年中考物理真题试题(含解析)试卷及答案解析详情,仅供考生参考。
如果你想下载四川省巴中市2015年中考物理真题试题(含解析)DOC或PDF版,请点击本文末链接!
一、四川省巴中市2015年中考物理真题试题(含解析)
下载四川省巴中市2015年中考物理真题试题(含解析)PDF格式或doc
1.四川省巴中市2015年中考物理真题试题(含解析)
2.四川省巴中市2015年中考物理真题试题(含答案)
3.四川省宜宾市2015年中考物理真题试题(含解析)
4.四川省南充市2015年中考物理真题试题(含解析)
5.四川省南充市2015年中考物理真题试题(含扫描答案)
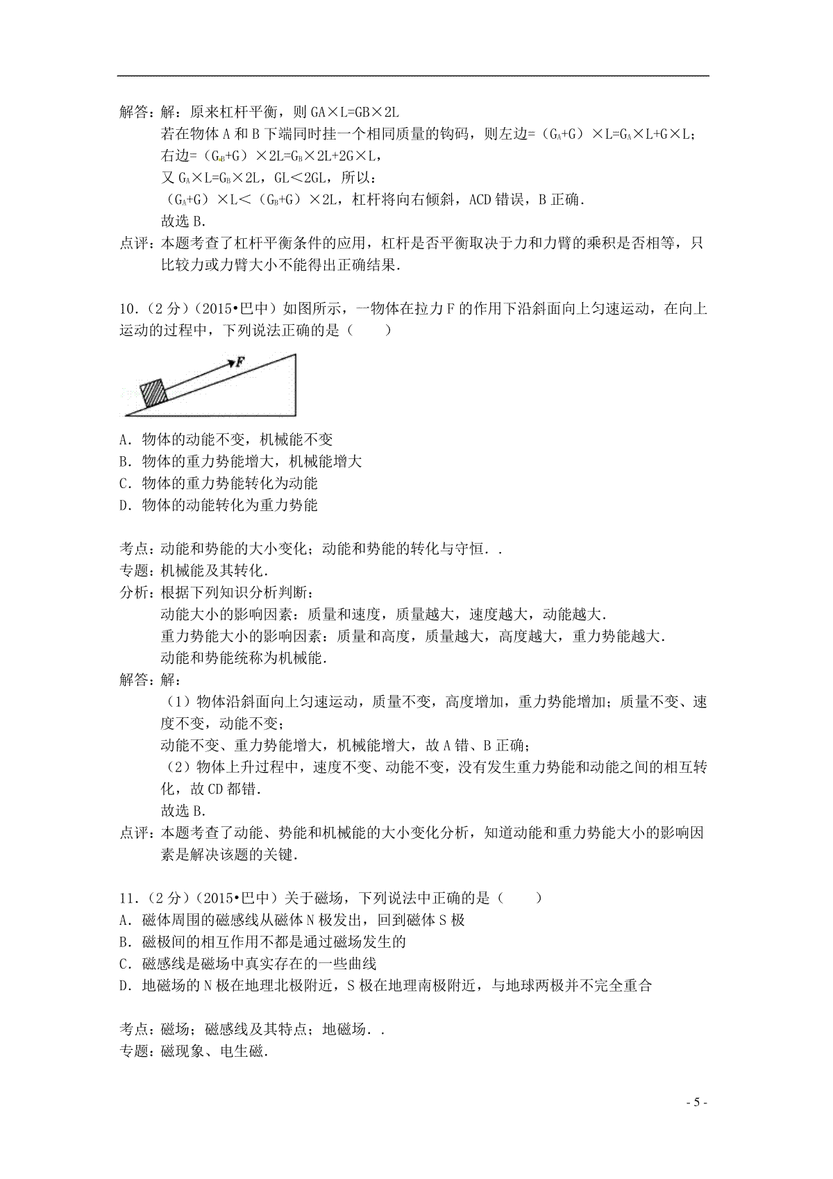
6.四川省内江市2015年中考物理真题试题(含解析)
7.四川省内江市2015年中考物理真题试题(含答案)
8.四川省乐山市2015年中考物理真题试题(含解析)
浙江湖州高考复读全封闭学校有哪些
平板电脑高中还有用吗 该不该买平板电脑
2017年河北省中考数学试题及答案
2016年河北省中考数学试题及答案
2015年河北省中考数学试题及答案
2014年河北省中考数学试题及答案
2013年河北省中考数学试题及答案
2012年河北省中考数学试题及答案
2011年河北省中考数学试题及答案
2010年河北省中考数学试题及答案
Copyright 2019-2029 http://www.98gaokao.com 【九八高考】 皖ICP备19022700号-4
声明: 本站 所有软件和文章来自互联网 如有异议 请与本站联系 本站为非赢利性网站 不接受任何赞助和广告