专为高中生提供有价值的资讯
贵州省安顺市2018年中考物理真题试题(含解析)于近期开考,本次考试对考生对知识的掌握参考价值大,为了方便大家复习掌握错题!小编在下文为大家准备了贵州省安顺市2018年中考物理真题试题(含解析)试卷及答案解析详情,仅供考生参考。
如果你想下载贵州省安顺市2018年中考物理真题试题(含解析)DOC或PDF版,请点击本文末链接!
一、贵州省安顺市2018年中考物理真题试题(含解析)
下载贵州省安顺市2018年中考物理真题试题(含解析)PDF格式或doc
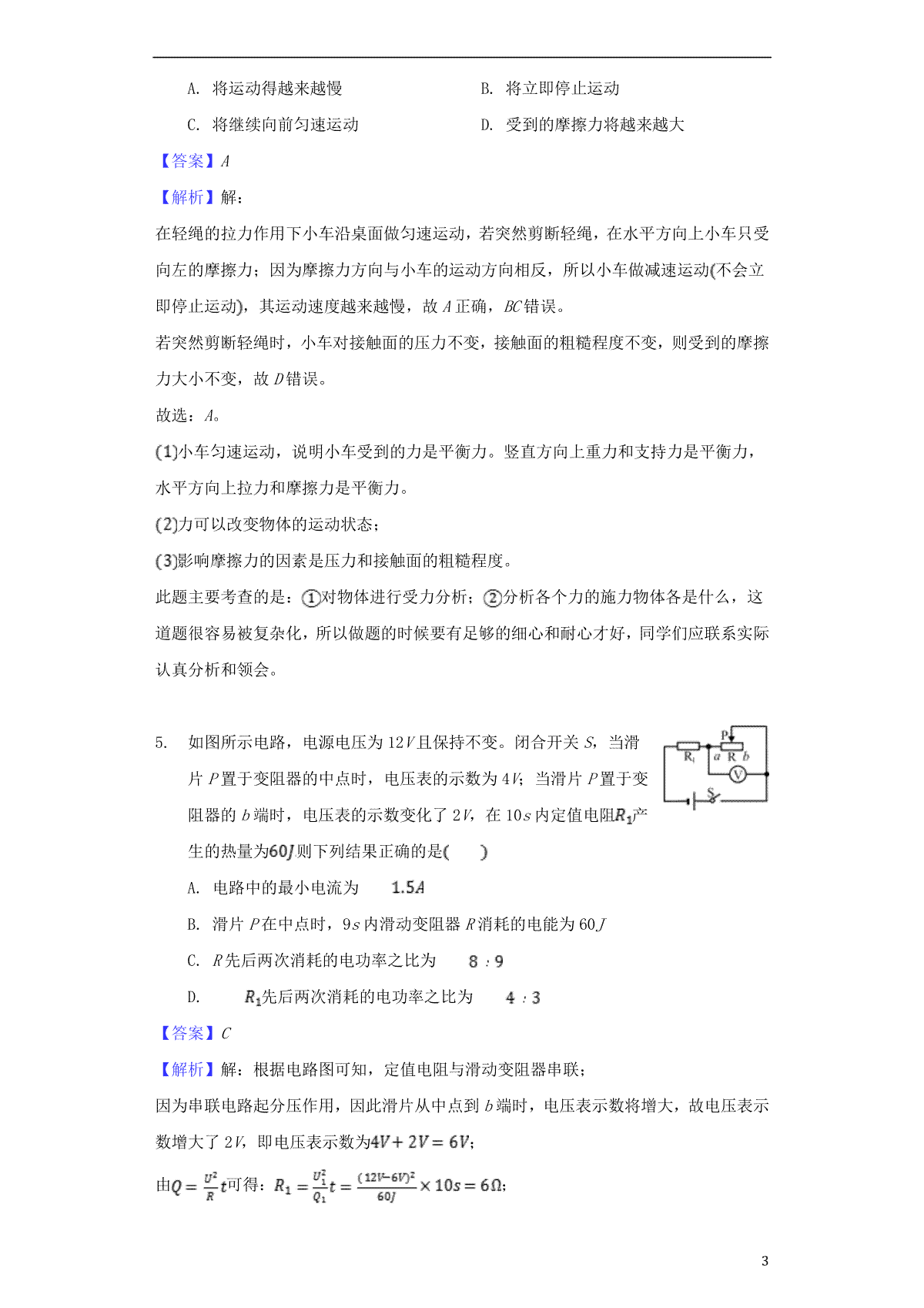
1.贵州省安顺市2018年中考物理真题试题(含解析)
2.贵州省六盘水市2018年中考物理真题试题(含解析)
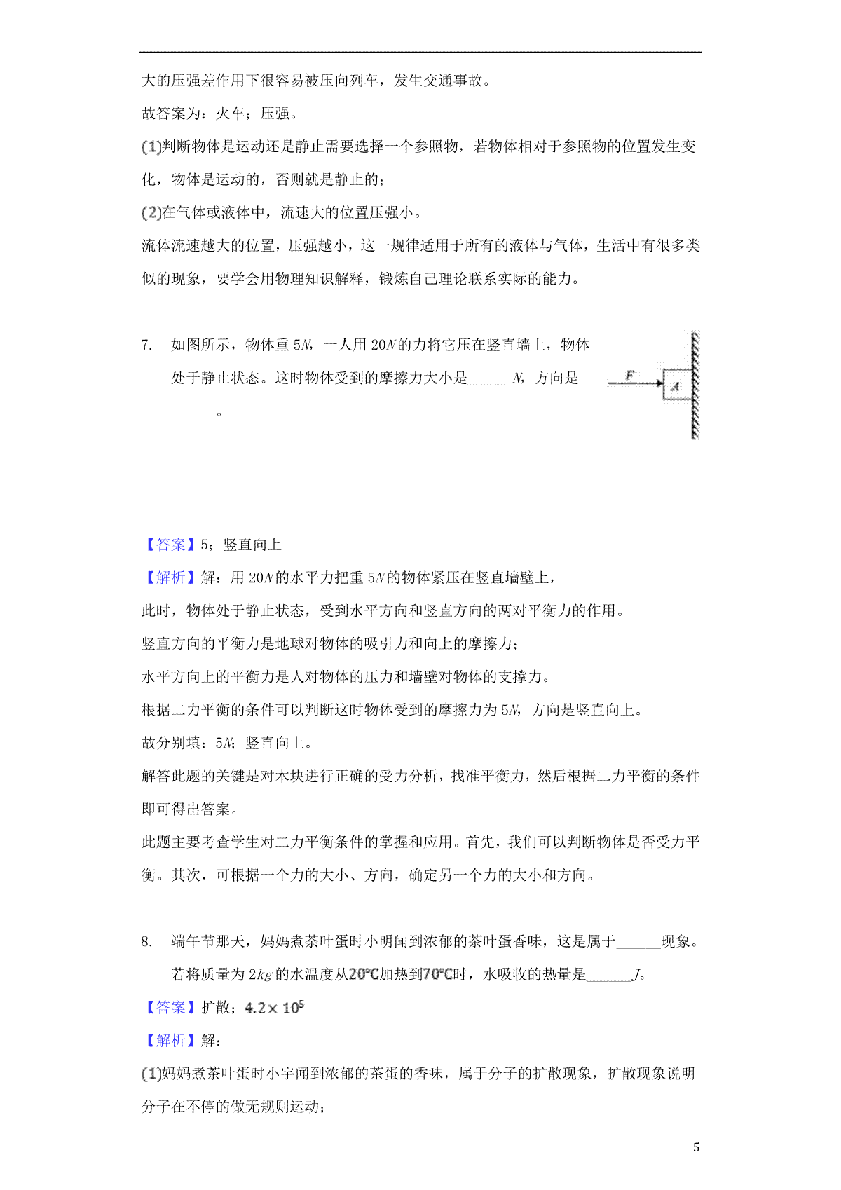
3.福建省2018年中考物理真题试题(B卷,含解析)
4.福建省2018年中考物理真题试题(B卷,含答案)
5.福建省2018年中考物理真题试题(A卷,含解析)
6.福建省2018年中考物理真题试题(A卷,含答案)
7.甘肃省白银市、凉州市、张掖市2018年中考物理真题试题(含解析)
8.甘肃省武威市凉州区2018年中考物理真题试题(扫描版,含答案)
浙江湖州高考复读全封闭学校有哪些
平板电脑高中还有用吗 该不该买平板电脑
2017年河北省中考数学试题及答案
2016年河北省中考数学试题及答案
2015年河北省中考数学试题及答案
2014年河北省中考数学试题及答案
2013年河北省中考数学试题及答案
2012年河北省中考数学试题及答案
2011年河北省中考数学试题及答案
2010年河北省中考数学试题及答案
Copyright 2019-2029 http://www.98gaokao.com 【九八高考】 皖ICP备19022700号-4
声明: 本站 所有软件和文章来自互联网 如有异议 请与本站联系 本站为非赢利性网站 不接受任何赞助和广告