专项二 压强、浮力综合(解析版)
时间:2023-04-24作者:欲食巨坟一键复制全文保存为WORD
专项二 压强、浮力综合(解析版)于近期开考,本次考试对考生对知识的掌握参考价值大,为了方便大家复习掌握错题!小编在下文为大家准备了专项二 压强、浮力综合(解析版)试卷及答案解析详情,仅供考生参考。
如果你想下载专项二 压强、浮力综合(解析版)DOC或PDF版,请点击本文末链接!
一、专项二 压强、浮力综合(解析版)





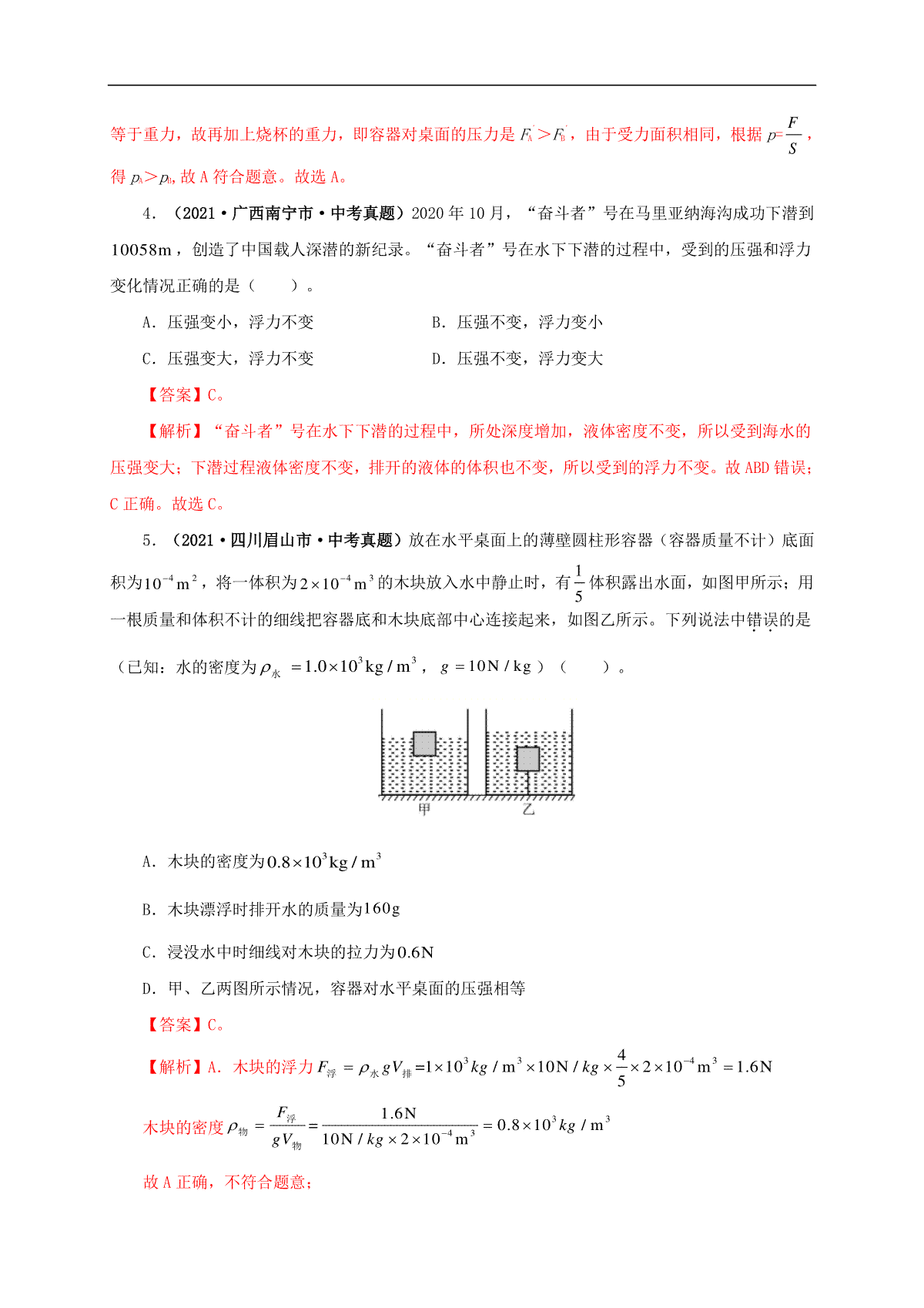
下载专项二 压强、浮力综合(解析版)PDF格式或doc
小编推荐
1.专项二 压强、浮力综合(解析版)
2.专项二 压强、浮力综合(原卷版)
3.专项三 电路设计与故障分析(解析版)
4.专项三 电路设计与故障分析(原卷版)
5.专项一 热学综合(解析版)
6.专项一 热学综合(原卷版)
7.专题9 压强(解析版)
8.专题9 压强(原卷版)