专为高中生提供有价值的资讯
甘肃省张掖市2018年中考语文真题试题(无答案)于近期开考,本次考试对考生对知识的掌握参考价值大,为了方便大家复习掌握错题!小编在下文为大家准备了甘肃省张掖市2018年中考语文真题试题(无答案)试卷及答案解析详情,仅供考生参考。
如果你想下载甘肃省张掖市2018年中考语文真题试题(无答案)DOC或PDF版,请点击本文末链接!
一、甘肃省张掖市2018年中考语文真题试题(无答案)
下载甘肃省张掖市2018年中考语文真题试题(无答案)PDF格式或doc
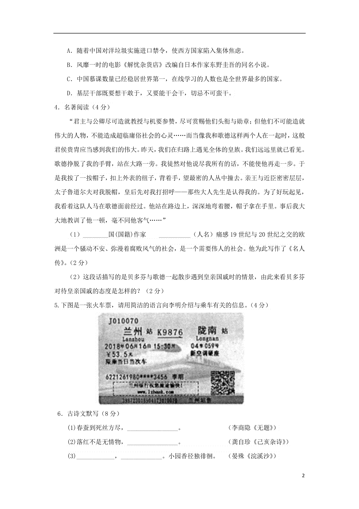
1.甘肃省张掖市2018年中考语文真题试题(无答案)
2.甘肃省张掖市2018年中考语文真题试题(含解析)
3.甘肃省天水市2018年中考语文真题试题(含解析)
4.甘肃省天水市2018年中考语文真题试题(含答案)
5.甘肃省兰州市2018年中考语文真题试题(含解析)
6.甘肃省兰州市2018年中考语文真题试题(含答案)
7.湖南省长沙市2018年中考语文真题试题(扫描版,含答案)
8.湖南省长沙市2018年中考语文真题试题(含解析)
浙江湖州高考复读全封闭学校有哪些
平板电脑高中还有用吗 该不该买平板电脑
内蒙古包头市2016年中考语文真题试题(含答案)
云南省曲靖市2016年中考语文真题(含解析)
云南省曲靖市2016年中考语文真题试题(含答案)
云南省昆明市2016年中考语文真题(含解析)
云南省昆明市2016年中考语文真题试题(含答案)
云南省2016年中考语文真题(含解析)
云南省2016年中考语文真题试题(含答案)
上海市2016年中考语文真题试题(含答案)
Copyright 2019-2029 http://www.98gaokao.com 【九八高考】 皖ICP备19022700号-4
声明: 本站 所有软件和文章来自互联网 如有异议 请与本站联系 本站为非赢利性网站 不接受任何赞助和广告