专为高中生提供有价值的资讯
2010年广西桂林市中考语文试卷(学生版)于近期开考,本次考试对考生对知识的掌握参考价值大,为了方便大家复习掌握错题!小编在下文为大家准备了2010年广西桂林市中考语文试卷(学生版)试卷及答案解析详情,仅供考生参考。
如果你想下载2010年广西桂林市中考语文试卷(学生版)DOC或PDF版,请点击本文末链接!
一、2010年广西桂林市中考语文试卷(学生版)
下载2010年广西桂林市中考语文试卷(学生版)PDF格式或doc
1.2010年广西桂林市中考语文试卷(学生版)
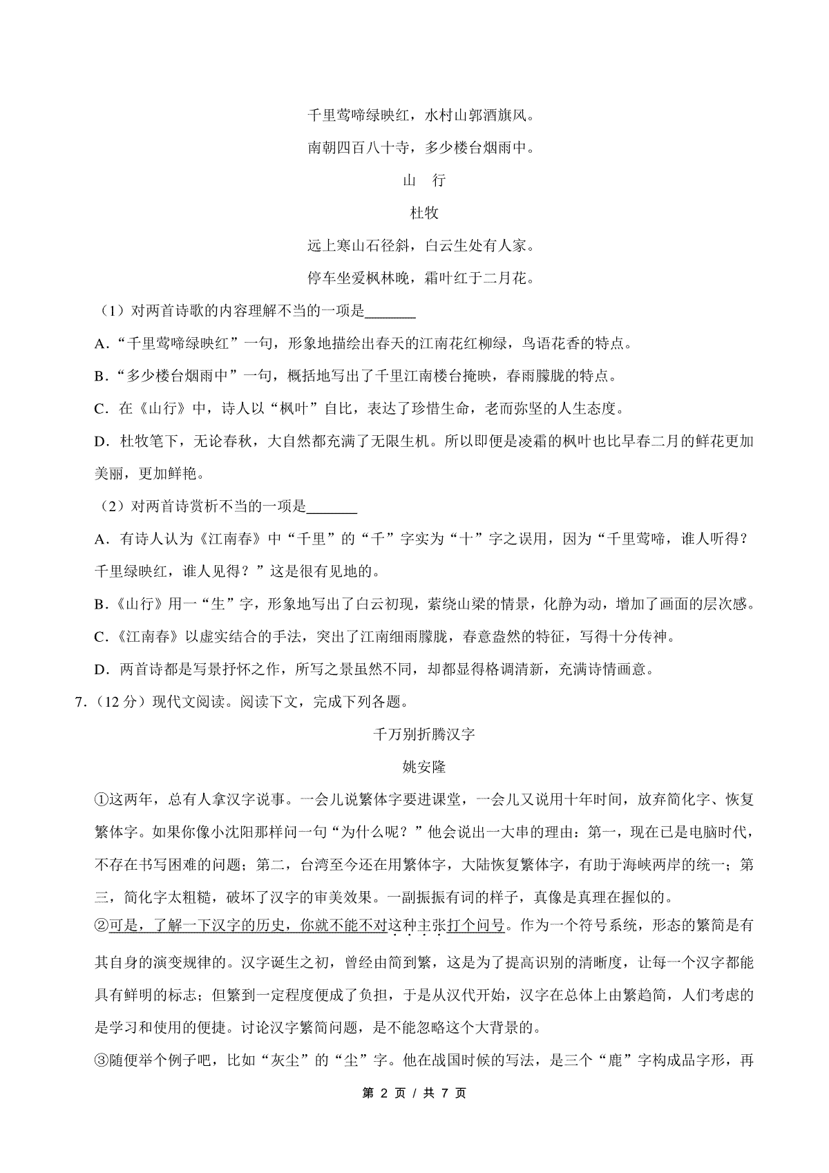
2.2009年广西桂林市中考语文试卷(学生版)
3.2008年广西桂林市中考语文试卷(学生版)
4.2007年广西桂林市中考语文试卷(学生版)
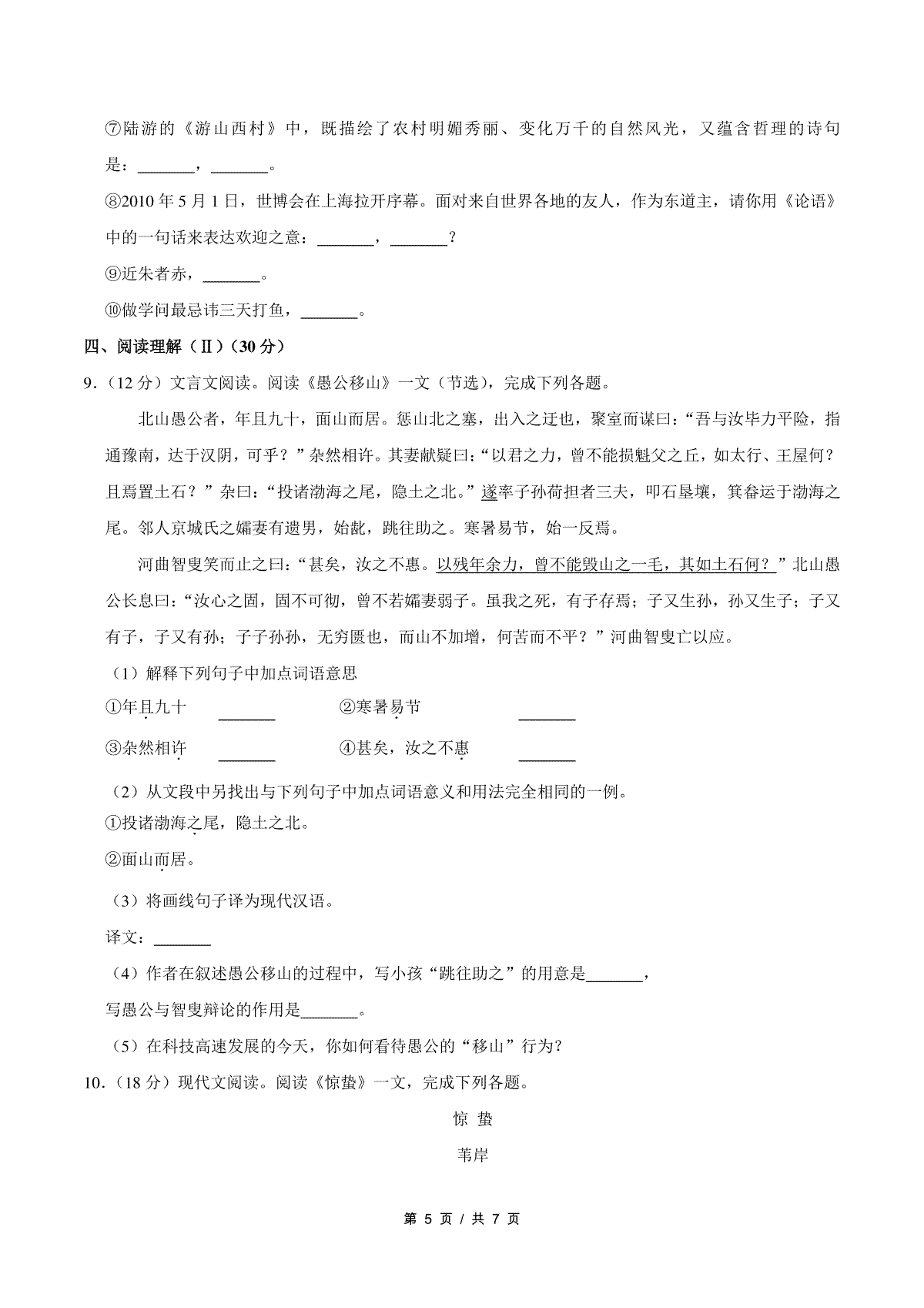
5.2020年广西桂林市中考语文试卷(教师版)
6.2019年广西桂林市中考语文试卷(教师版)
7.2018年广西桂林市中考语文试卷(教师版)
8.2017年广西桂林市中考语文试卷(教师版)
浙江湖州高考复读全封闭学校有哪些
平板电脑高中还有用吗 该不该买平板电脑
辽宁省阜新市2021年中考汉语试题(解析版)
辽宁省阜新市2021年中考汉语试题(原卷版)
辽宁省锦州市2021年中考语文试题(解析版)
辽宁省锦州市2021年中考语文试题(原卷版)
辽宁省本溪、铁岭、辽阳2021年中考语文试题(解析版)
辽宁省本溪、铁岭、辽阳2021年中考语文试题(原卷版)
辽宁省朝阳市2021年中考语文试题(解析版)
辽宁省朝阳市2021年中考语文试题(原卷版)
Copyright 2019-2029 http://www.98gaokao.com 【九八高考】 皖ICP备19022700号-4
声明: 本站 所有软件和文章来自互联网 如有异议 请与本站联系 本站为非赢利性网站 不接受任何赞助和广告