专为高中生提供有价值的资讯
河南省2017年中考思想品德真题试题(含答案)于近期开考,本次考试对考生对知识的掌握参考价值大,为了方便大家复习掌握错题!小编在下文为大家准备了河南省2017年中考思想品德真题试题(含答案)试卷及答案解析详情,仅供考生参考。
如果你想下载河南省2017年中考思想品德真题试题(含答案)DOC或PDF版,请点击本文末链接!
一、河南省2017年中考思想品德真题试题(含答案)
下载河南省2017年中考思想品德真题试题(含答案)PDF格式或doc
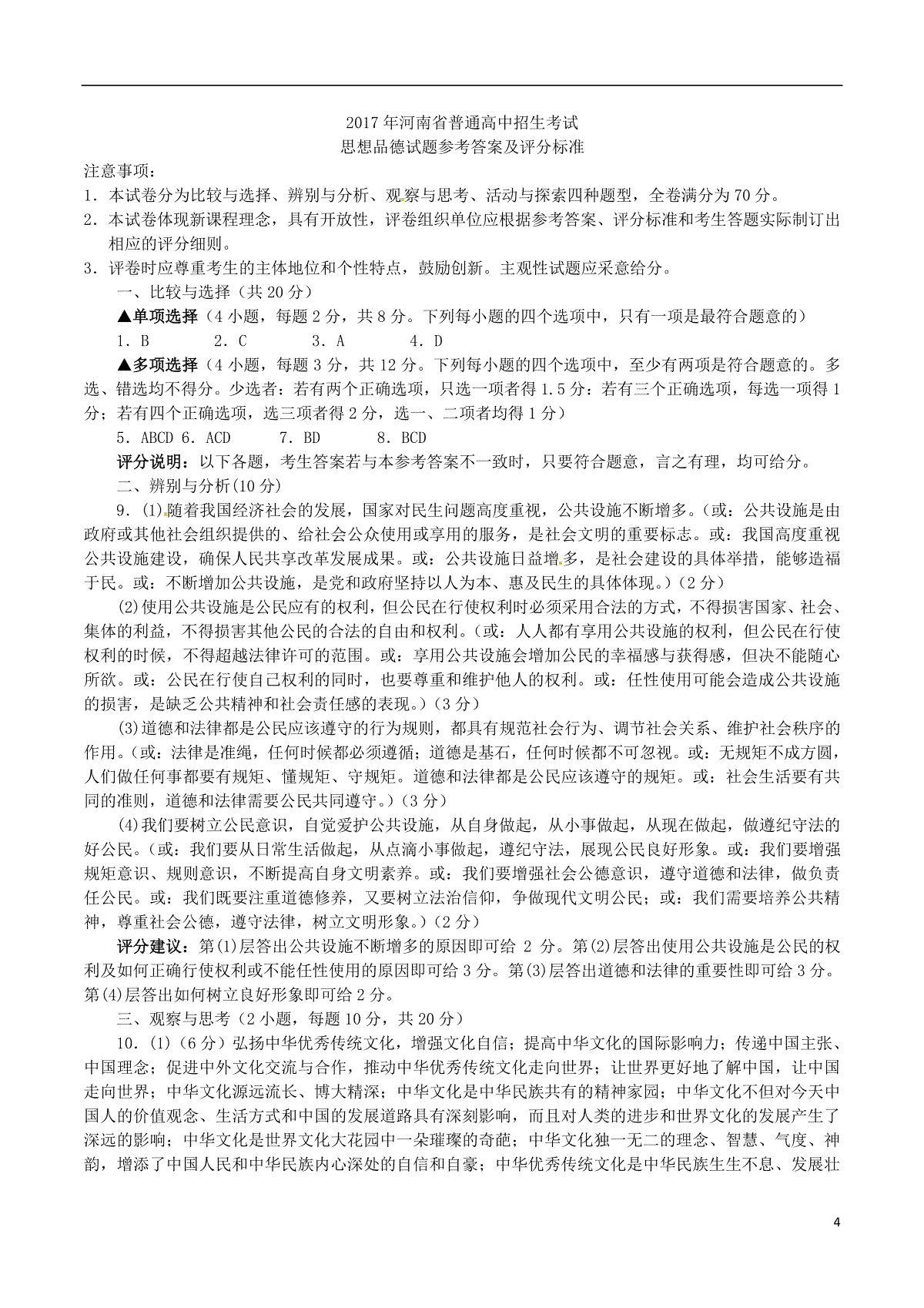
1.河南省2017年中考思想品德真题试题(含答案)
2.江西省2017年中考思想品德真题试题(含解析)
3.江苏省镇江市2017年中考思想品德真题试题(扫描版,含答案)
4.江苏省连云港市2017年中考思想品德真题试题(含答案)
5.江苏省苏州市2017年中考思想品德真题试题(含解析)
6.江苏省盐城市2017年中考思想品德真题试题(含解析)
7.江苏省淮安市2017年中考思想品德真题试题(含解析)
8.江苏省泰州市2017年中考思想品德真题试题(含答案)
浙江湖州高考复读全封闭学校有哪些
平板电脑高中还有用吗 该不该买平板电脑
2018年新疆维吾尔自治区中考语文试题(word版,含答案)
2017年新疆自治区及兵团中考语文试卷及解析
2016年新疆自治区及兵团中考语文试卷及解析
2015年新疆自治区及兵团中考语文试题及解析
2014年新疆维吾尔自治区、新疆生产建设兵团中考语文试题(wrod版,有答案)
2013年新疆维吾尔自治区、新疆生产建设兵团中考语文试题(wrod版,有答案)
2012年新疆自治区及兵团中考语文试卷及答案
2011年新疆区及生产建设兵团语文中考试卷(含答案)
Copyright 2019-2029 http://www.98gaokao.com 【九八高考】 皖ICP备19022700号-4
声明: 本站 所有软件和文章来自互联网 如有异议 请与本站联系 本站为非赢利性网站 不接受任何赞助和广告