专为高中生提供有价值的资讯
黑龙江省绥化市2019年中考道德与法治真题试题于近期开考,本次考试对考生对知识的掌握参考价值大,为了方便大家复习掌握错题!小编在下文为大家准备了黑龙江省绥化市2019年中考道德与法治真题试题试卷及答案解析详情,仅供考生参考。
如果你想下载黑龙江省绥化市2019年中考道德与法治真题试题DOC或PDF版,请点击本文末链接!
一、黑龙江省绥化市2019年中考道德与法治真题试题
下载黑龙江省绥化市2019年中考道德与法治真题试题PDF格式或doc
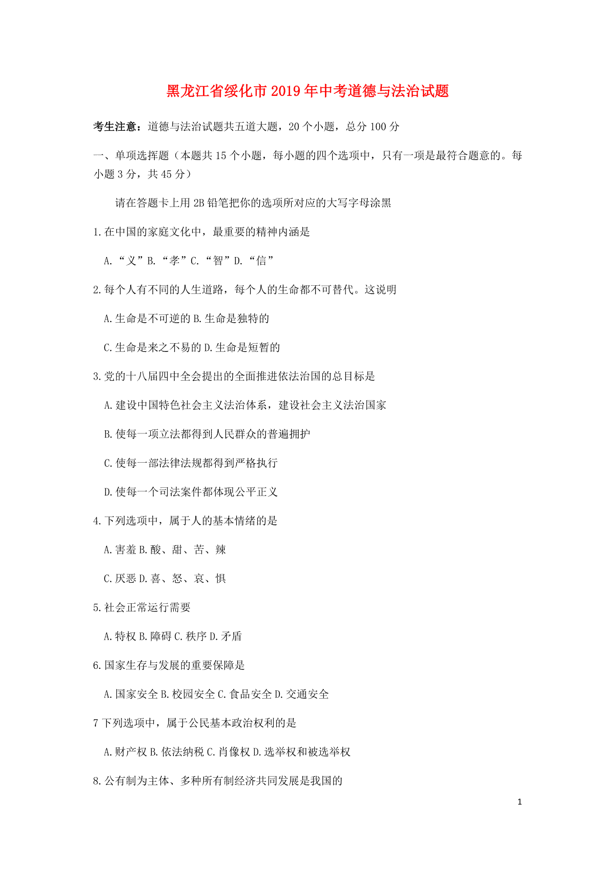
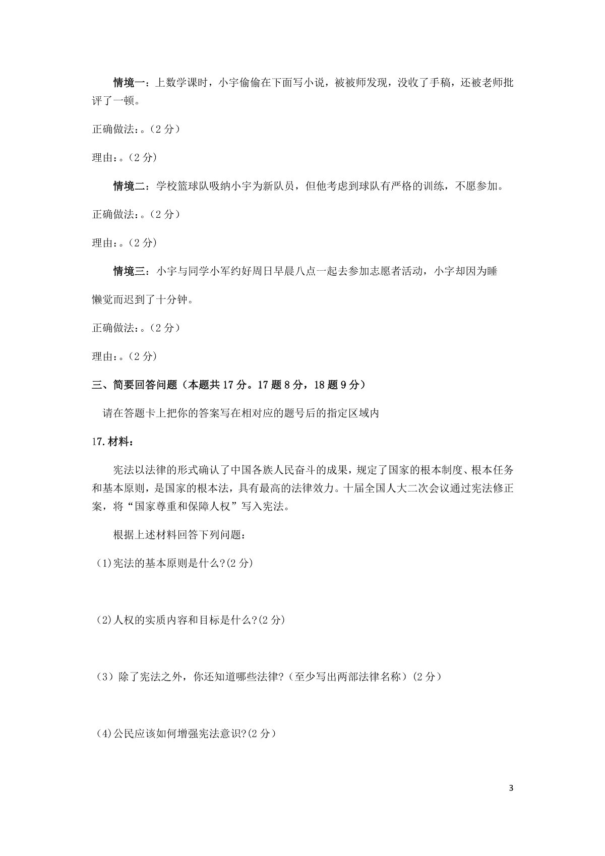
1.黑龙江省绥化市2019年中考道德与法治真题试题
2.黑龙江省大庆市2019年中考道德与法治真题试题
3.陕西省2019年中考道德与法治真题试题
4.重庆市2019年中考道德与法治真题试题(B卷,含解析)
5.重庆市2019年中考道德与法治真题试题(A卷,含解析)
6.辽宁省辽阳市2019年中考道德与法治真题试题(含解析)
7.辽宁省辽阳市2019年中考道德与法治真题试题
8.贵州省黔西南州、黔南州、黔东南州2019年中考道德与法治真题试题
浙江湖州高考复读全封闭学校有哪些
平板电脑高中还有用吗 该不该买平板电脑
2018年新疆维吾尔自治区中考语文试题(word版,含答案)
2017年新疆自治区及兵团中考语文试卷及解析
2016年新疆自治区及兵团中考语文试卷及解析
2015年新疆自治区及兵团中考语文试题及解析
2014年新疆维吾尔自治区、新疆生产建设兵团中考语文试题(wrod版,有答案)
2013年新疆维吾尔自治区、新疆生产建设兵团中考语文试题(wrod版,有答案)
2012年新疆自治区及兵团中考语文试卷及答案
2011年新疆区及生产建设兵团语文中考试卷(含答案)
Copyright 2019-2029 http://www.98gaokao.com 【九八高考】 皖ICP备19022700号-4
声明: 本站 所有软件和文章来自互联网 如有异议 请与本站联系 本站为非赢利性网站 不接受任何赞助和广告