专为高中生提供有价值的资讯
专题13 坚持宪法至上(第01期)-2021中考道德与法治真题分项汇编(全国通用)(原卷版)于近期开考,本次考试对考生对知识的掌握参考价值大,为了方便大家复习掌握错题!小编在下文为大家准备了专题13 坚持宪法至上(第01期)-2021中考道德与法治真题分项汇编(全国通用)(原卷版)试卷及答案解析详情,仅供考生参考。
如果你想下载专题13 坚持宪法至上(第01期)-2021中考道德与法治真题分项汇编(全国通用)(原卷版)DOC或PDF版,请点击本文末链接!
一、专题13 坚持宪法至上(第01期)-2021中考道德与法治真题分项汇编(全国通用)(原卷版)





1.专题13 坚持宪法至上(第01期)-2020中考道德与法治真题分项汇编(全国通用)(原卷版)
2.专题12 维护国家利益(第01期)-2020中考道德与法治真题分项汇编(全国通用)(解析版)
3.专题12 维护国家利益(第01期)-2020中考道德与法治真题分项汇编(全国通用)(原卷版)
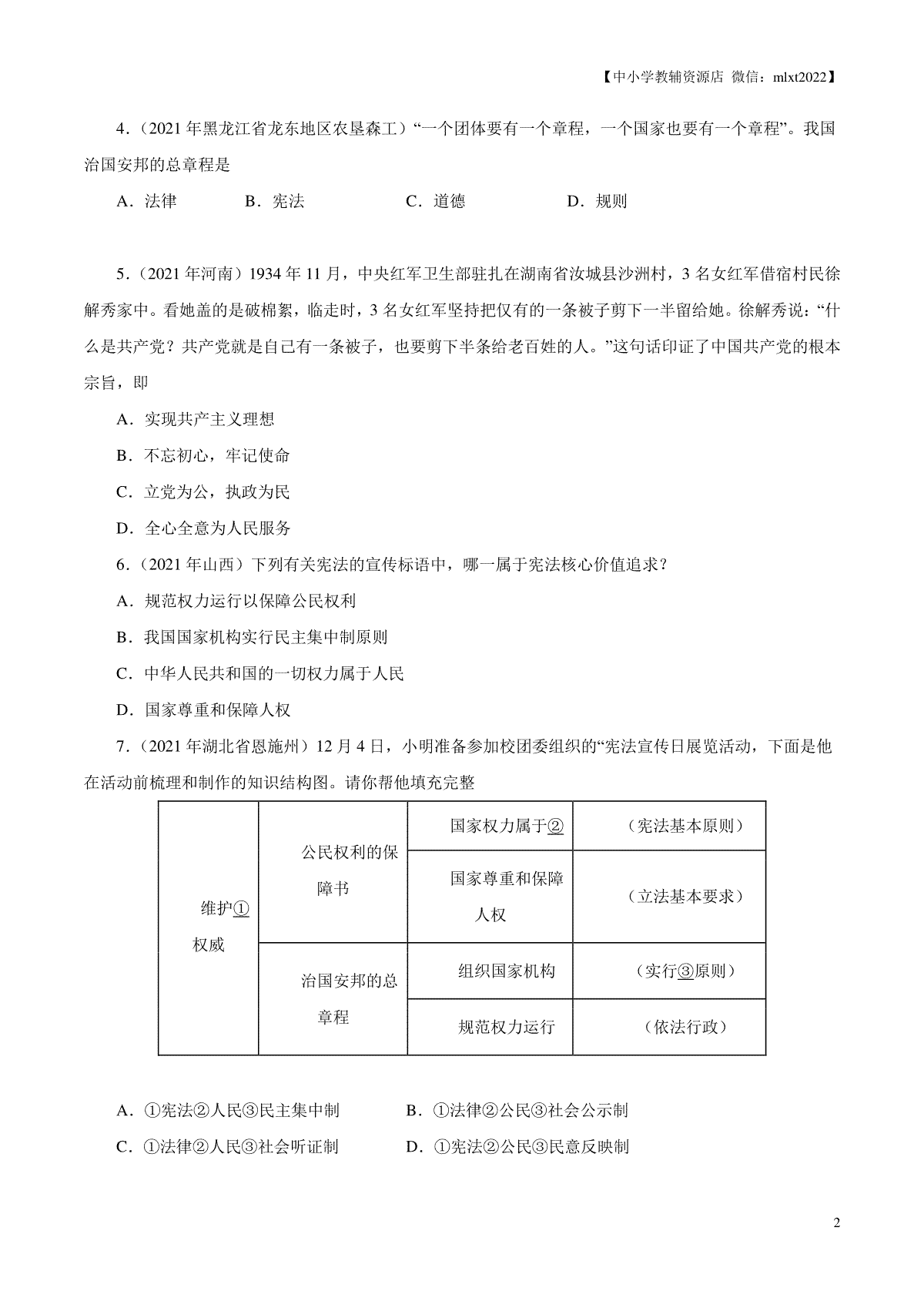
4.专题11 勇担社会责任(第01期)-2020中考道德与法治真题分项汇编(全国通用)(解析版)
5.专题11 勇担社会责任(第01期)-2020中考道德与法治真题分项汇编(全国通用)(原卷版)
6.专题10 遵守社会规则(第01期)-2020中考道德与法治真题分项汇编(全国通用)(解析版)
Copyright 2019-2029 http://www.98gaokao.com 【九八高考】 皖ICP备19022700号-4
声明: 本站 所有软件和文章来自互联网 如有异议 请与本站联系 本站为非赢利性网站 不接受任何赞助和广告