专为高中生提供有价值的资讯

当前位置:九八高考高考资讯高考新闻小升初英语高频考点过关演练6-肯定句和否定句(原卷)4页

小升初英语高频考点过关演练6-肯定句和否定句(原卷)4页

时间:2023-04-24作者:张大少一键复制全文保存为WORD

小升初英语高频考点过关演练6-肯定句否定句原卷)4页于近期开考,本次考试对考生对知识的掌握参考价值大,为了方便大家复习掌握错题!小编在下文为大家准备了小升初英语高频考点过关演练6-肯定句和否定句(原卷)4页试卷及答案解析详情,仅供考生参考。

如果你想下载小升初英语高频考点过关演练6-肯定句和否定句(原卷)4页DOC或PDF版,请点击本文末链接!

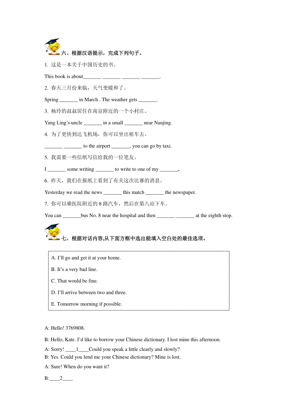
一、小升初英语高频考点过关演练6-肯定句和否定句(原卷)4页

下载小升初英语高频考点过关演练6-肯定句和否定句(原卷)4页PDF格式或doc

小编推荐

1.小升初英语高频考点过关演练6-肯定句和否定句(原卷)4页

2.小升初英语高频考点过关演练5-动词和动词短语(解析版)

3.小升初英语高频考点过关演练5-动词和动词短语(原卷)5页

4.小升初英语高频考点过关演练4-形容词和副词(解析版)

5.小升初英语高频考点过关演练4-形容词和副词(原卷)4页

6.小升初英语高频考点过关演练3-代词和数词(解析版)

7.小升初英语高频考点过关演练3-代词和数词(原卷)5页

8.小升初英语高频考点过关演练2-名词和冠词(解析版)

相关文章

Copyright 2019-2029 http://www.98gaokao.com 【九八高考】 皖ICP备19022700号-4

声明: 本站 所有软件和文章来自互联网 如有异议 请与本站联系 本站为非赢利性网站 不接受任何赞助和广告