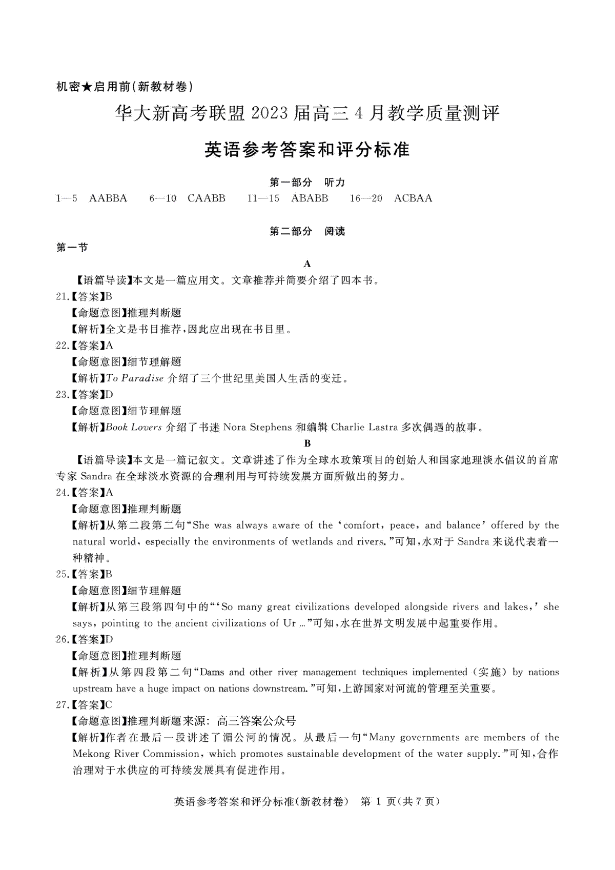
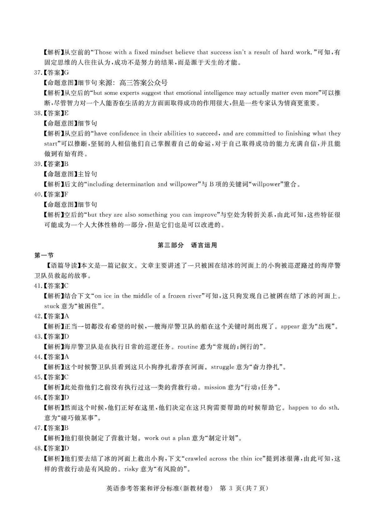
2023届4月理综全国卷英语答案
      时间:2023-04-27作者:无声的痛一键复制全文保存为WORD
      
			2023届4月理综全国卷英语答案于近期开考,本次考试对考生对知识的掌握参考价值大,为了方便大家复习掌握错题!小编在下文为大家准备了2023届4月理综全国卷英语答案试卷及答案解析详情,仅供考生参考。
如果你想下载2023届4月理综全国卷英语答案DOC或PDF版,请点击本文末链接!
一、2023届4月理综全国卷英语答案
			






下载2023届4月理综全国卷英语答案PDF格式或doc
 
小编推荐
	1.2023届4月理综全国卷英语答案
2.2023届4月理综全国卷英语
3.2023届4月理综全国卷理综答题卡
4.2023届4月理综全国卷理综
5.2023届4月理综全国卷新版答案
6.2023届4月理综全国卷文综答题卡
7.2023届4月理综全国卷文综
8.2023届4月理综全国卷数学答题卡