2023河北大数据四高三生物答案
时间:2023-04-29作者:何玉华一键复制全文保存为WORD
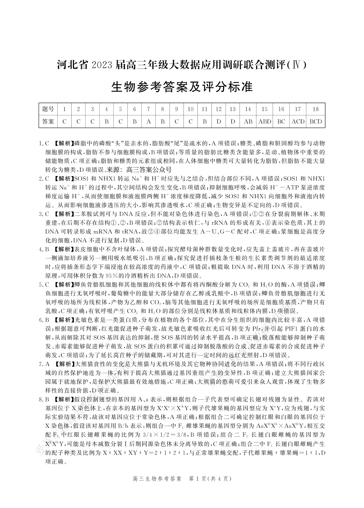
2023河北大数据四高三生物答案于近期开考,本次考试对考生对知识的掌握参考价值大,为了方便大家复习掌握错题!小编在下文为大家准备了2023河北大数据四高三生物答案试卷及答案解析详情,仅供考生参考。
如果你想下载2023河北大数据四高三生物答案DOC或PDF版,请点击本文末链接!
一、2023河北大数据四高三生物答案




下载2023河北大数据四高三生物答案PDF格式或doc
小编推荐
1.2023河北大数据四高三生物答案
2.2023河北大数据四高三物理试题
3.2023河北大数据四高三物理答案
4.2023河北大数据四高三数学试题
5.2023河北大数据四高三数学答案
6.2023河北大数据四高三历史试题
7.2023河北大数据四高三历史答案
8.2023河北大数据四高三化学答案