2023届高三年级4月份大联考日语答案
时间:2023-04-29作者:我去一键复制全文保存为WORD
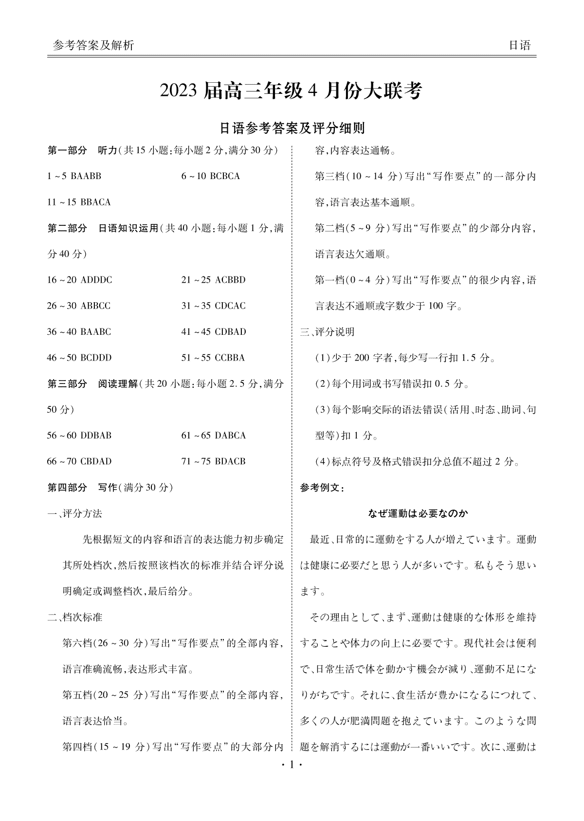
2023届高三年级4月份大联考日语答案于近期开考,本次考试对考生对知识的掌握参考价值大,为了方便大家复习掌握错题!小编在下文为大家准备了2023届高三年级4月份大联考日语答案试卷及答案解析详情,仅供考生参考。
如果你想下载2023届高三年级4月份大联考日语答案DOC或PDF版,请点击本文末链接!
一、2023届高三年级4月份大联考日语答案


下载2023届高三年级4月份大联考日语答案PDF格式或doc
小编推荐
1.2023届高三年级4月份大联考日语答案
2.2023届高三年级4月份大联考数学答案
3.2023届高三年级4月份大联考地理答案
4.2023届高三年级4月份大联考历史答案
5.2023届高三年级4月份大联考化学答案
6.2023河北大数据四高三语文
7.2023河北大数据四高三地理
8.2023河北大数据四高三英语答案