专为高中生提供有价值的资讯
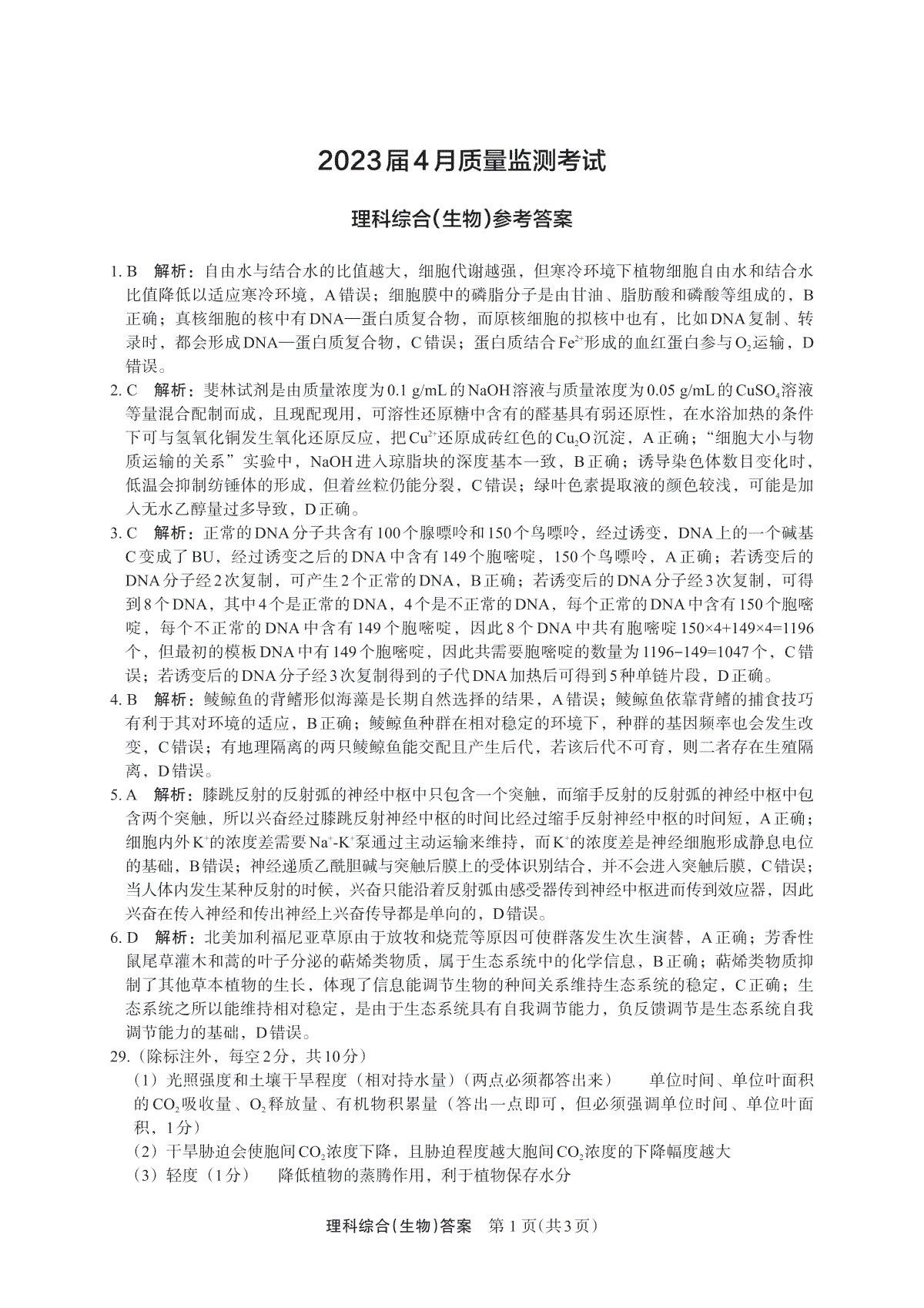
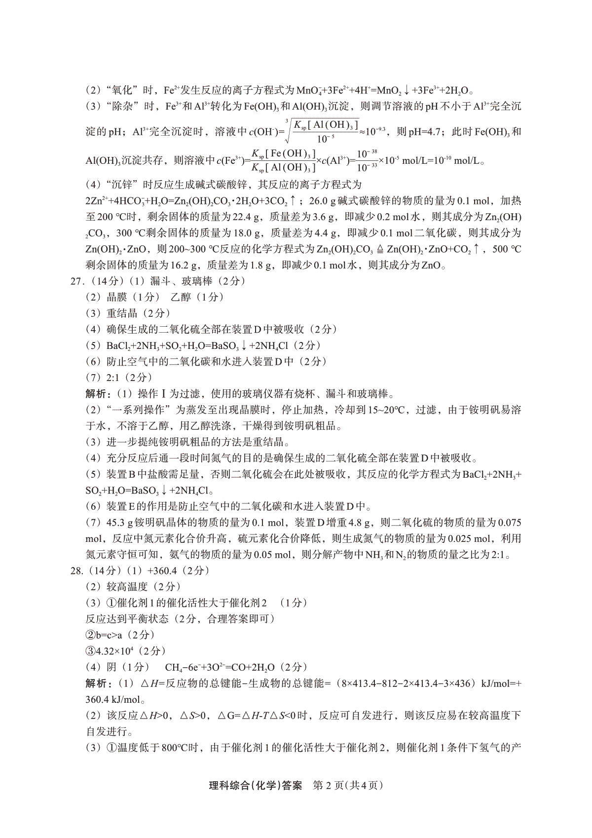
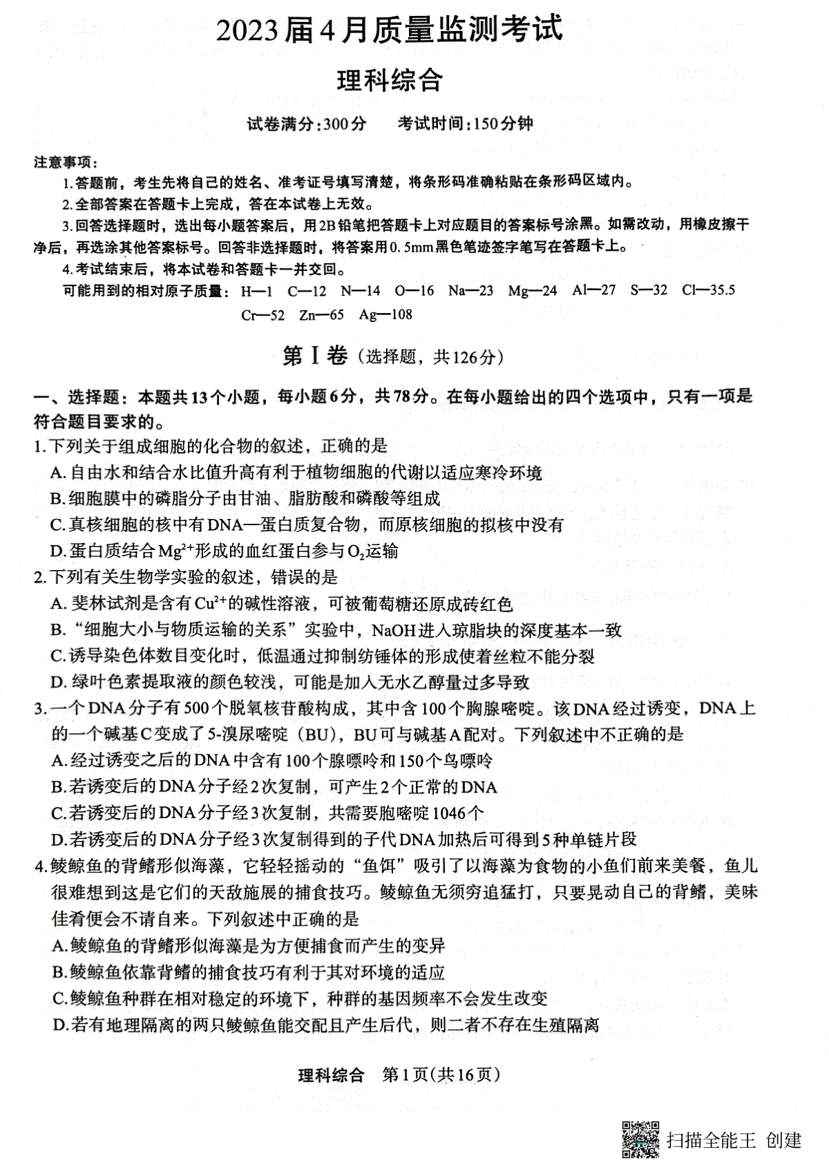
2023届高三下学期4月质量检测理科综合试卷于近期开考,本次考试对考生对知识的掌握参考价值大,为了方便大家复习掌握错题!小编在下文为大家准备了2023届高三下学期4月质量检测理科综合试卷试卷及答案解析详情,仅供考生参考。
如果你想下载2023届高三下学期4月质量检测理科综合试卷DOC或PDF版,请点击本文末链接!
一、2023届高三下学期4月质量检测理科综合试卷
下载2023届高三下学期4月质量检测理科综合试卷PDF格式或doc
1.2023届高三下学期4月质量检测理科综合试卷
2.2023届高三下学期4月质量检测文科综合试卷
3.2023届三下学期4月质量监测英语试卷
4.南宁市2023届高中毕业班第二次适应性考试英语试卷
5.2023乌鲁木齐三模高三语文试题
6.2023乌鲁木齐三模高三语文答题卡
7.2023乌鲁木齐三模高三语文答案
8.2023乌鲁木齐三模高三生物答案
浙江湖州高考复读全封闭学校有哪些
平板电脑高中还有用吗 该不该买平板电脑
2023届黑龙江省大庆市高三第三次模拟考试 文综地理答案
2023届黑龙江省大庆市高三第三次模拟考试 文综历史答案
2023届黑龙江省大庆市高三第三次模拟考试 文综
2023届黑龙江省大庆市高三第三次模拟考试 数学答案
2023届黑龙江省大庆市高三第三次模拟考试 数学
2023届4月语文新教材卷答案
2023届4月理综全国卷语文答题卡
2023届4月理综全国卷语文
Copyright 2019-2029 http://www.98gaokao.com 【九八高考】 皖ICP备19022700号-4
声明: 本站 所有软件和文章来自互联网 如有异议 请与本站联系 本站为非赢利性网站 不接受任何赞助和广告