专为高中生提供有价值的资讯
2023年高考全国甲卷地理真题(答案)于近期开考,本次考试对考生对知识的掌握参考价值大,为了方便大家复习掌握错题!小编在下文为大家准备了2023年高考全国甲卷地理真题(答案)试卷及答案解析详情,仅供考生参考。
如果你想下载2023年高考全国甲卷地理真题(答案)DOC或PDF版,请点击本文末链接!
一、2023年高考全国甲卷地理真题(答案)
下载2023年高考全国甲卷地理真题(答案)PDF格式或doc
1.2023年高考全国甲卷地理真题(答案)
2.2023年高考全国甲卷历史真题(试卷)
3.2023年高考全国甲卷历史真题(答案)
4.2023年全国甲卷物理真题(试卷)
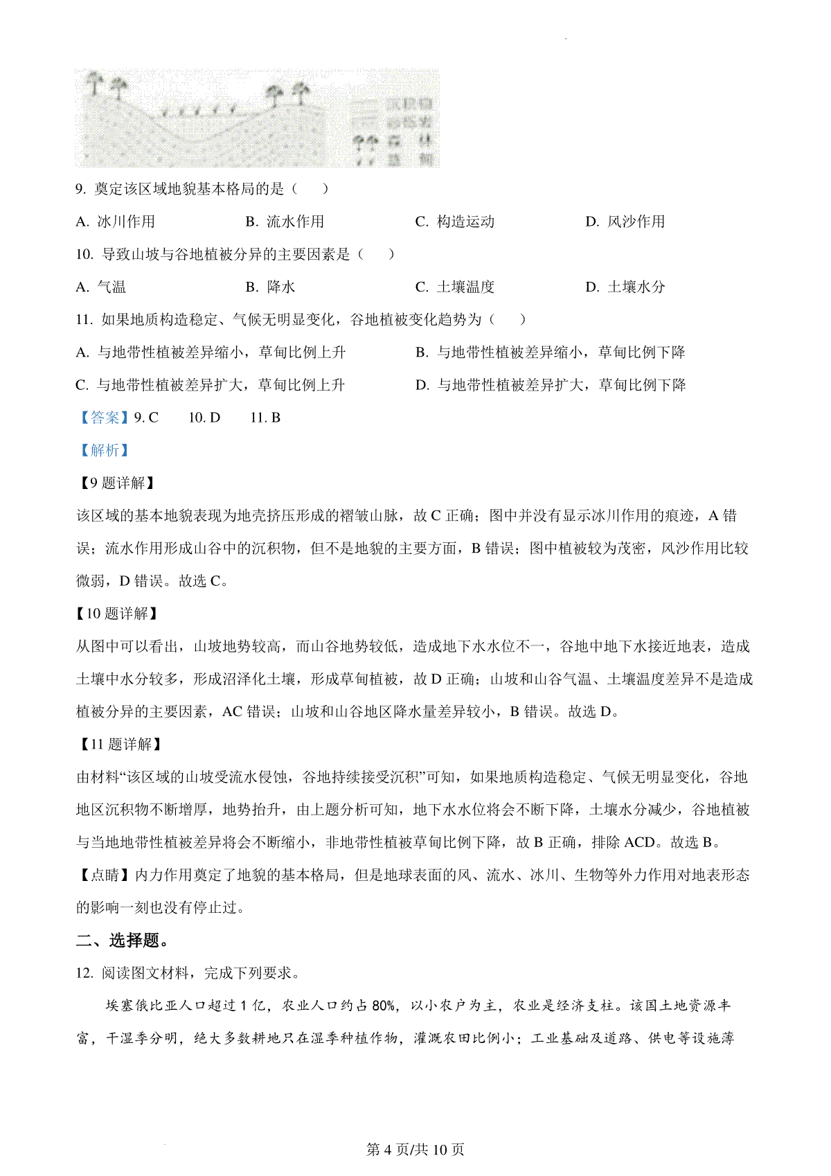
5.2023年全国甲卷物理真题(答案)
6.2023年高考全国乙卷生物真题(试卷)
7.2023年高考全国乙卷生物真题(答案)
8.2023年高考全国乙卷物理真题(试卷)
浙江湖州高考复读全封闭学校有哪些
平板电脑高中还有用吗 该不该买平板电脑
2023年新课标全国Ⅱ卷数学真题(空白卷)
2023年新课标全国Ⅱ卷数学真题(解析)
2023年新高考全国Ⅱ卷英语高考真题(原卷)
2023年新课标全国Ⅰ卷数学真题(空白卷)
2023年新课标全国Ⅰ卷数学真题(解析)
2023年高考物理试卷(全国乙卷)(空白卷)
2023年高考物理试卷(全国乙卷)(解析)
2023年高考物理试卷(全国甲卷)(空白卷)
Copyright 2019-2029 http://www.98gaokao.com 【九八高考】 皖ICP备19022700号-4
声明: 本站 所有软件和文章来自互联网 如有异议 请与本站联系 本站为非赢利性网站 不接受任何赞助和广告