专为高中生提供有价值的资讯
广东省2024届高三级9月“六校”(清中、河中、北中、惠中、阳中、茂中)联合摸底考试 生物答案于近期开考,本次考试对考生对知识的掌握参考价值大,为了方便大家复习掌握错题!小编在下文为大家准备了广东省2024届高三级9月“六校”(清中、河中、北中、惠中、阳中、茂中)联合摸底考试 生物答案试卷及答案解析详情,仅供考生参考。
如果你想下载广东省2024届高三级9月“六校”(清中、河中、北中、惠中、阳中、茂中)联合摸底考试 生物答案DOC或PDF版,请点击本文末链接!
一、广东省2024届高三级9月“六校”(清中、河中、北中、惠中、阳中、茂中)联合摸底考试 生物答案


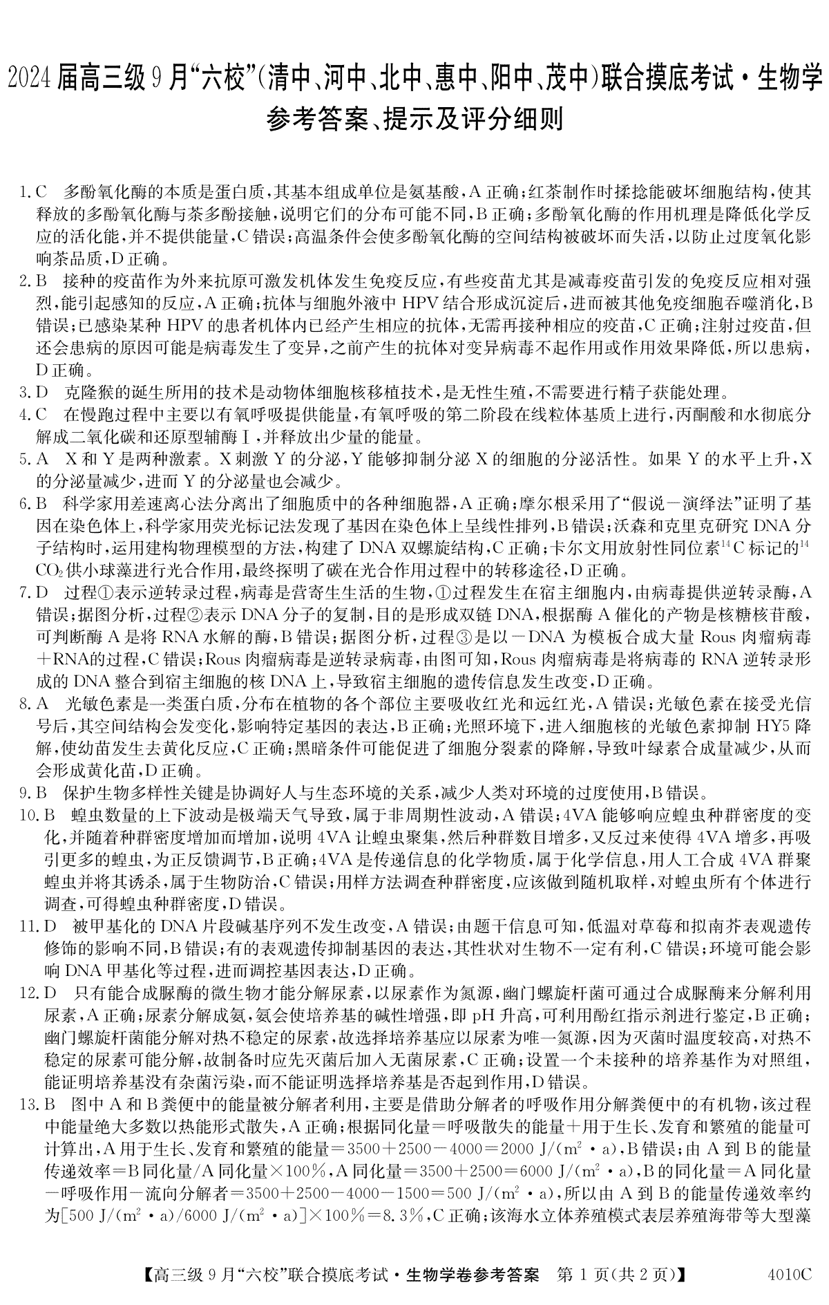
1.广东省2024届高三级9月“六校”(清中、河中、北中、惠中、阳中、茂中)联合摸底考试 生物答案
2.广东省2024届高三级9月“六校”(清中、河中、北中、惠中、阳中、茂中)联合摸底考试 生物
3.广东省2024届高三级9月“六校”(清中、河中、北中、惠中、阳中、茂中)联合摸底考试 物理答案
4.广东省2024届高三级9月“六校”(清中、河中、北中、惠中、阳中、茂中)联合摸底考试 物理
5.广东省2024届高三级9月“六校”(清中、河中、北中、惠中、阳中、茂中)联合摸底考试 数学答案
6.广东省2024届高三级9月“六校”(清中、河中、北中、惠中、阳中、茂中)联合摸底考试 数学
Copyright 2019-2029 http://www.98gaokao.com 【九八高考】 皖ICP备19022700号-4
声明: 本站 所有软件和文章来自互联网 如有异议 请与本站联系 本站为非赢利性网站 不接受任何赞助和广告