专为高中生提供有价值的资讯
辽宁省名校联盟2023-2024学年高三上学期10月联考 生物于近期开考,本次考试对考生对知识的掌握参考价值大,为了方便大家复习掌握错题!小编在下文为大家准备了辽宁省名校联盟2023-2024学年高三上学期10月联考 生物试卷及答案解析详情,仅供考生参考。
如果你想下载辽宁省名校联盟2023-2024学年高三上学期10月联考 生物DOC或PDF版,请点击本文末链接!
一、辽宁省名校联盟2023-2024学年高三上学期10月联考 生物










1.辽宁省名校联盟2023-2024学年高三上学期10月联考 生物
2.辽宁省名校联盟2023-2024学年高三上学期10月联考 物理答案
3.辽宁省名校联盟2023-2024学年高三上学期10月联考 物理
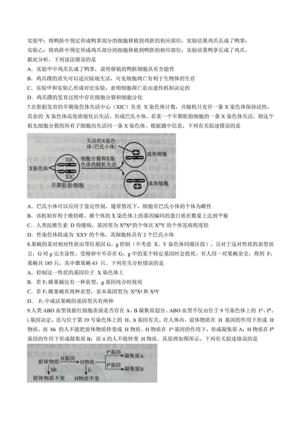
4.辽宁省名校联盟2023-2024学年高三上学期10月联考 数学答案
5.辽宁省名校联盟2023-2024学年高三上学期10月联考 数学
6.辽宁省名校联盟2023-2024学年高三上学期10月联考 地理答案
Copyright 2019-2029 http://www.98gaokao.com 【九八高考】 皖ICP备19022700号-4
声明: 本站 所有软件和文章来自互联网 如有异议 请与本站联系 本站为非赢利性网站 不接受任何赞助和广告