专为高中生提供有价值的资讯
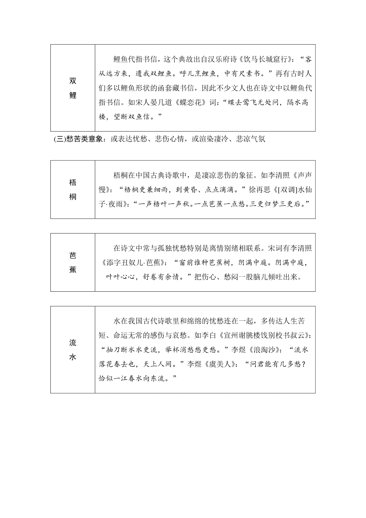
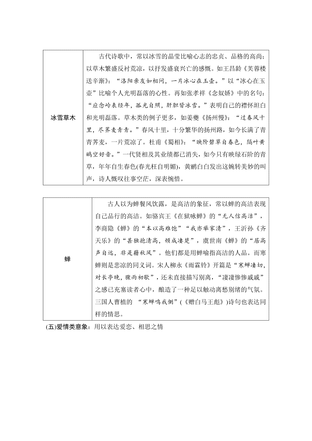
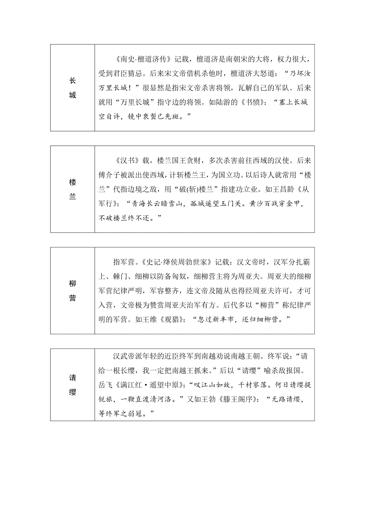
高考语文专题知识清单九 名句助记古诗歌常见意象于近期开考,本次考试对考生对知识的掌握参考价值大,为了方便大家复习掌握错题!小编在下文为大家准备了高考语文专题知识清单九 名句助记古诗歌常见意象试卷及答案解析详情,仅供考生参考。
如果你想下载高考语文专题知识清单九 名句助记古诗歌常见意象DOC或PDF版,请点击本文末链接!
一、高考语文专题知识清单九 名句助记古诗歌常见意象










3.高考语文专题知识清单七 《考纲》要求掌握的18个文言虚词
5.专题8 作文-2022年高考语文模拟题分项汇编(江苏专用)(解析版)
6.专题8 作文-2022年高考语文模拟题分项汇编(江苏专用)(原卷版)
Copyright 2019-2029 http://www.98gaokao.com 【九八高考】 皖ICP备19022700号-4
声明: 本站 所有软件和文章来自互联网 如有异议 请与本站联系 本站为非赢利性网站 不接受任何赞助和广告