专为高中生提供有价值的资讯
北京市海淀区2024届高三上学期期中考试历史于近期开考,本次考试对考生对知识的掌握参考价值大,为了方便大家复习掌握错题!小编在下文为大家准备了北京市海淀区2024届高三上学期期中考试历史试卷及答案解析详情,仅供考生参考。
如果你想下载北京市海淀区2024届高三上学期期中考试历史DOC或PDF版,请点击本文末链接!
一、北京市海淀区2024届高三上学期期中考试历史










2.内蒙古赤峰市2024届高三上学期十月一轮复习大联考地理试题
3.内蒙古赤峰市2024届高三上学期10月一轮复习大联考历史答案
4.内蒙古赤峰市2024届高三上学期10月一轮复习大联考历史
5.云南省云南师大附中2024届高三上学期适应性月考(四)文综答案
6.云南省云南师大附中2024届高三上学期适应性月考(四)文综
Copyright 2019-2029 http://www.98gaokao.com 【九八高考】 皖ICP备19022700号-4
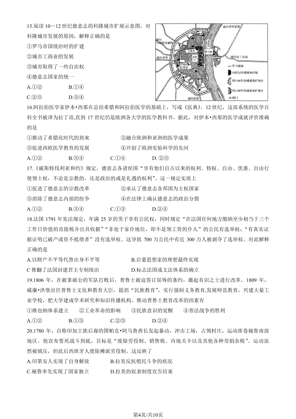
声明: 本站 所有软件和文章来自互联网 如有异议 请与本站联系 本站为非赢利性网站 不接受任何赞助和广告