专为高中生提供有价值的资讯
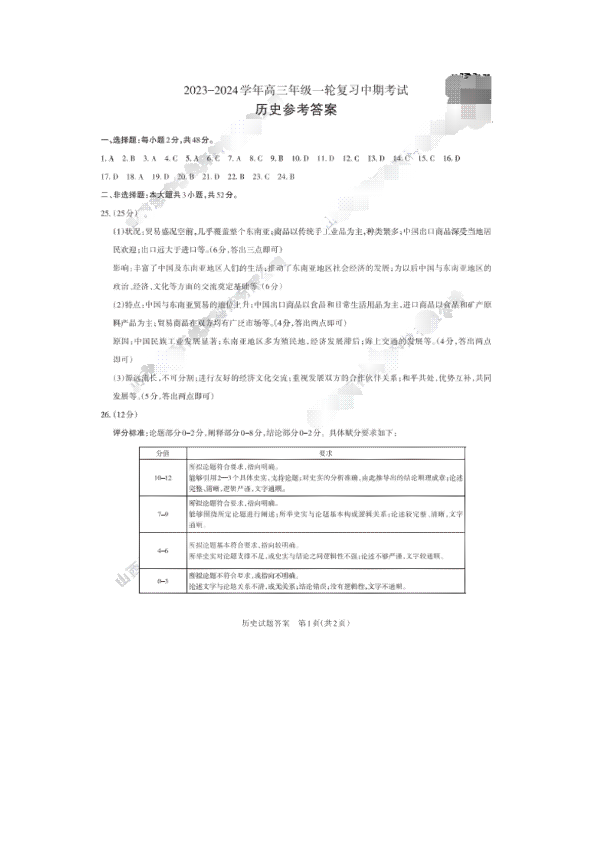
山西省大同市2024届高三上学期10月第二次摸底考试历史答案于近期开考,本次考试对考生对知识的掌握参考价值大,为了方便大家复习掌握错题!小编在下文为大家准备了山西省大同市2024届高三上学期10月第二次摸底考试历史答案试卷及答案解析详情,仅供考生参考。
如果你想下载山西省大同市2024届高三上学期10月第二次摸底考试历史答案DOC或PDF版,请点击本文末链接!
一、山西省大同市2024届高三上学期10月第二次摸底考试历史答案


1.山西省大同市2024届高三上学期10月第二次摸底考试历史答案
2.山西省大同市2023-2024学年高三上学期第二次摸底考试历史试题
3.山东省菏泽市鄄城县第一中学2024届高三上学期10月月考 地理答案
4.山东省菏泽市鄄城县第一中学2024届高三上学期10月月考 地理
5.山东省菏泽市鄄城县第一中学2024届高三上学期10月月考 历史答案
6.山东省菏泽市鄄城县第一中学2024届高三上学期10月月考 历史
Copyright 2019-2029 http://www.98gaokao.com 【九八高考】 皖ICP备19022700号-4
声明: 本站 所有软件和文章来自互联网 如有异议 请与本站联系 本站为非赢利性网站 不接受任何赞助和广告