专为高中生提供有价值的资讯
棠湖中学高2021级高三上期第二月考试文科综合试题答案于近期开考,本次考试对考生对知识的掌握参考价值大,为了方便大家复习掌握错题!小编在下文为大家准备了棠湖中学高2021级高三上期第二月考试文科综合试题答案试卷及答案解析详情,仅供考生参考。
如果你想下载棠湖中学高2021级高三上期第二月考试文科综合试题答案DOC或PDF版,请点击本文末链接!
一、棠湖中学高2021级高三上期第二月考试文科综合试题答案
下载棠湖中学高2021级高三上期第二月考试文科综合试题答案PDF格式或doc
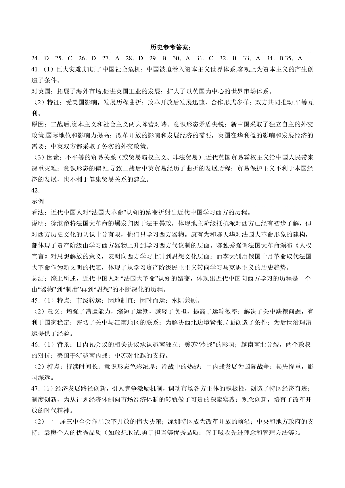
1.棠湖中学高2021级高三上期第二月考试文科综合试题答案
2.棠湖中学高2021级高三上期第二月考试文科综合试题
3.广西北海市2024届高三第一次模拟考试答题卡-黑白卡-地理
4.广西北海市2024届高三第一次模拟考试地理答案
5.广西北海市2024届高三第一次模拟考试地理
6.广西北海市2024届高三第一次模拟考试历史答题卡
7.广西北海市2024届高三第一次模拟考试历史答案
8.广西北海市2024届高三第一次模拟考试历史
浙江湖州高考复读全封闭学校有哪些
平板电脑高中还有用吗 该不该买平板电脑
广东省湛江市普通高中2023-2024学年高三上学期10月调研考试 生物答案
广东省湛江市普通高中2023-2024学年高三上学期10月调研考试 生物
广东省湛江市普通高中2023-2024学年高三上学期10月调研考试 物理答案
广东省湛江市普通高中2023-2024学年高三上学期10月调研考试 物理
广东省湛江市普通高中2023-2024学年高三上学期10月调研考试 日语答案
广东省湛江市普通高中2023-2024学年高三上学期10月调研考试 日语
广东省湛江市普通高中2023-2024学年高三上学期10月调研考试 数学答案
广东省湛江市普通高中2023-2024学年高三上学期10月调研考试 数学
Copyright 2019-2029 http://www.98gaokao.com 【九八高考】 皖ICP备19022700号-4
声明: 本站 所有软件和文章来自互联网 如有异议 请与本站联系 本站为非赢利性网站 不接受任何赞助和广告