专为高中生提供有价值的资讯
贵州省贵阳市第一中学2024届高三上学期适应性月考(二)历史试题(原卷版)于近期开考,本次考试对考生对知识的掌握参考价值大,为了方便大家复习掌握错题!小编在下文为大家准备了贵州省贵阳市第一中学2024届高三上学期适应性月考(二)历史试题(原卷版)试卷及答案解析详情,仅供考生参考。
如果你想下载贵州省贵阳市第一中学2024届高三上学期适应性月考(二)历史试题(原卷版)DOC或PDF版,请点击本文末链接!
一、贵州省贵阳市第一中学2024届高三上学期适应性月考(二)历史试题(原卷版)







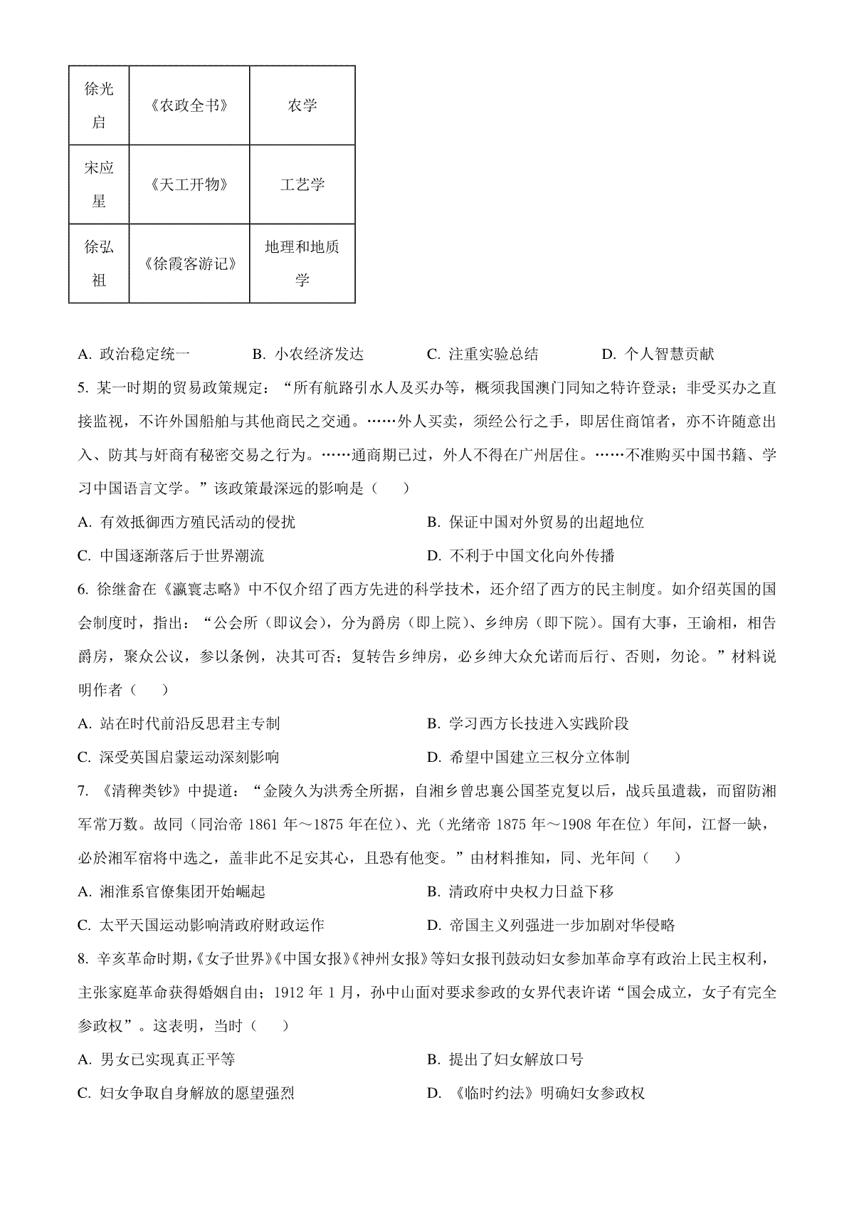
1.贵州省贵阳市第一中学2024届高三上学期适应性月考(二)历史试题(原卷版)
2.精品解析:黑龙江省大庆实验中学2023-2024学年高三上学期期中地理试题(解析版)
3.精品解析:黑龙江省大庆实验中学2023-2024学年高三上学期期中地理试题(原卷版)
4.精品解析:贵州省遵义市2023-2024学年高三上学期第一次质量监测地理试题(解析版)
5.精品解析:贵州省遵义市2023-2024学年高三上学期第一次质量监测地理试题(原卷版)
6.精品解析:湖南省长沙市雅礼中学2024届高三上学期月考(二)历史试题(A卷)(解析版)
Copyright 2019-2029 http://www.98gaokao.com 【九八高考】 皖ICP备19022700号-4
声明: 本站 所有软件和文章来自互联网 如有异议 请与本站联系 本站为非赢利性网站 不接受任何赞助和广告