专为高中生提供有价值的资讯
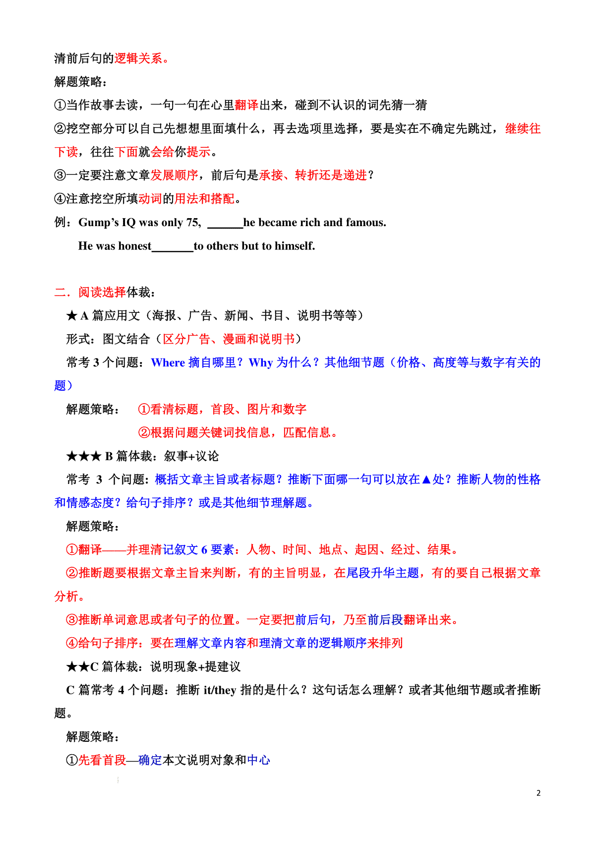
【译林版】英语八年级上册期中复习 考前辅导讲义于近期开考,本次考试对考生对知识的掌握参考价值大,为了方便大家复习掌握错题!小编在下文为大家准备了【译林版】英语八年级上册期中复习 考前辅导讲义试卷及答案解析详情,仅供考生参考。
如果你想下载【译林版】英语八年级上册期中复习 考前辅导讲义DOC或PDF版,请点击本文末链接!
一、【译林版】英语八年级上册期中复习 考前辅导讲义
下载【译林版】英语八年级上册期中复习 考前辅导讲义PDF格式或doc
1.【译林版】英语八年级上册期中复习 考前辅导讲义
2.【外研版】英语九年级上册期中复习 试卷(教师版)
3.【外研版】英语七年级上册期中复习 知识点讲义
4.【外研版】英语七年级上册期中复习 英语试题(解析版)
5.【外研版】英语七年级上册期中复习 课件
6.【外研版】英语九年级上册期中复习 模块作文汇总课件
7.【外研版】英语九年级上册期中复习 讲义
8.【外研版】英语八年级上册期中复习 课件
浙江湖州高考复读全封闭学校有哪些
平板电脑高中还有用吗 该不该买平板电脑
广东省湛江市普通高中2023-2024学年高三上学期10月调研考试 生物答案
广东省湛江市普通高中2023-2024学年高三上学期10月调研考试 生物
广东省湛江市普通高中2023-2024学年高三上学期10月调研考试 物理答案
广东省湛江市普通高中2023-2024学年高三上学期10月调研考试 物理
广东省湛江市普通高中2023-2024学年高三上学期10月调研考试 日语答案
广东省湛江市普通高中2023-2024学年高三上学期10月调研考试 日语
广东省湛江市普通高中2023-2024学年高三上学期10月调研考试 数学答案
广东省湛江市普通高中2023-2024学年高三上学期10月调研考试 数学
Copyright 2019-2029 http://www.98gaokao.com 【九八高考】 皖ICP备19022700号-4
声明: 本站 所有软件和文章来自互联网 如有异议 请与本站联系 本站为非赢利性网站 不接受任何赞助和广告