专为高中生提供有价值的资讯
【高三语文答案】2023—2024学年第一学期闽江口协作体(七校)期中联考-高三语文于近期开考,本次考试对考生对知识的掌握参考价值大,为了方便大家复习掌握错题!小编在下文为大家准备了【高三语文答案】2023—2024学年第一学期闽江口协作体(七校)期中联考-高三语文试卷及答案解析详情,仅供考生参考。
如果你想下载【高三语文答案】2023—2024学年第一学期闽江口协作体(七校)期中联考-高三语文DOC或PDF版,请点击本文末链接!
一、【高三语文答案】2023—2024学年第一学期闽江口协作体(七校)期中联考-高三语文


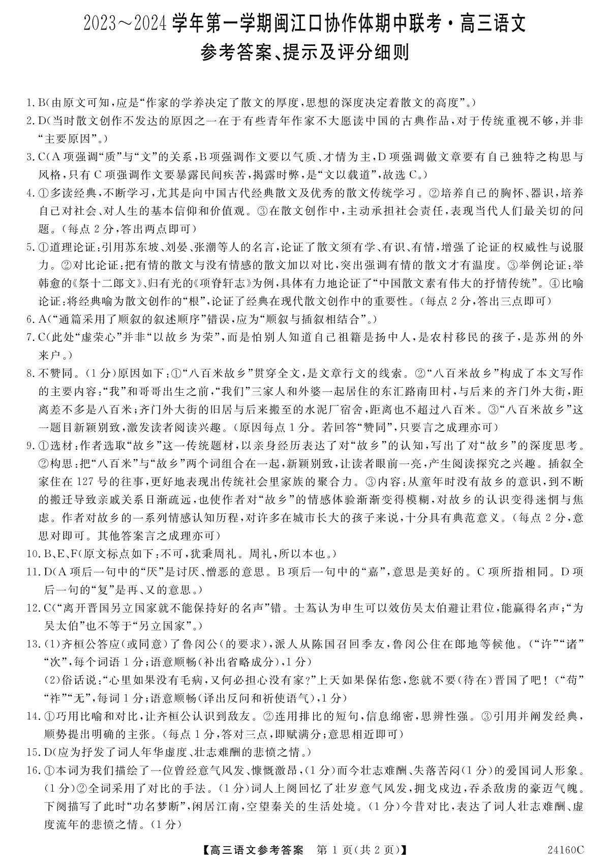
1.【高三语文答案】2023—2024学年第一学期闽江口协作体(七校)期中联考-高三语文
2.【高三英语答案】2023—2024学年第一学期闽江口协作体(七校)期中联考-高三英语
3.【高三物理答案】2023—2024学年第一学期闽江口协作体(七校)期中联考-高三物理
4.【高三生物答案】2023—2024学年第一学期闽江口协作体(七校)期中联考-高三生物
5.【高三历史答案】2023—2024学年第一学期闽江口协作体(七校)期中联考-高三历史
6.【高三地理答案】2023—2024学年第一学期闽江口协作体(七校)期中联考-高三地理
Copyright 2019-2029 http://www.98gaokao.com 【九八高考】 皖ICP备19022700号-4
声明: 本站 所有软件和文章来自互联网 如有异议 请与本站联系 本站为非赢利性网站 不接受任何赞助和广告