专为高中生提供有价值的资讯
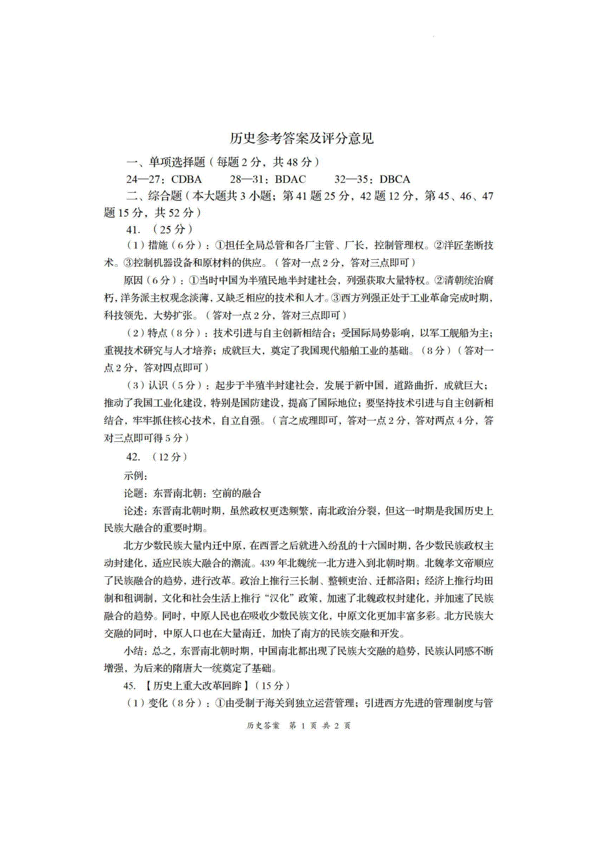
2024届四川省资阳市高中高三上学期第一次诊断性考试 文综答案于近期开考,本次考试对考生对知识的掌握参考价值大,为了方便大家复习掌握错题!小编在下文为大家准备了2024届四川省资阳市高中高三上学期第一次诊断性考试 文综答案试卷及答案解析详情,仅供考生参考。
如果你想下载2024届四川省资阳市高中高三上学期第一次诊断性考试 文综答案DOC或PDF版,请点击本文末链接!
一、2024届四川省资阳市高中高三上学期第一次诊断性考试 文综答案




1.2024届四川省资阳市高中高三上学期第一次诊断性考试 文综答案
2.2024届四川省资阳市高中高三上学期第一次诊断性考试 英语
3.2024届四川省资阳市高中高三上学期第一次诊断性考试 文综
4.2024届四川省资阳市高中高三上学期第一次诊断性考试 文数答案
5.2024届四川省资阳市高中高三上学期第一次诊断性考试 文数
6.2024届四川省资阳市高中高三上学期第一次诊断性考试 理数
Copyright 2019-2029 http://www.98gaokao.com 【九八高考】 皖ICP备19022700号-4
声明: 本站 所有软件和文章来自互联网 如有异议 请与本站联系 本站为非赢利性网站 不接受任何赞助和广告