专为高中生提供有价值的资讯
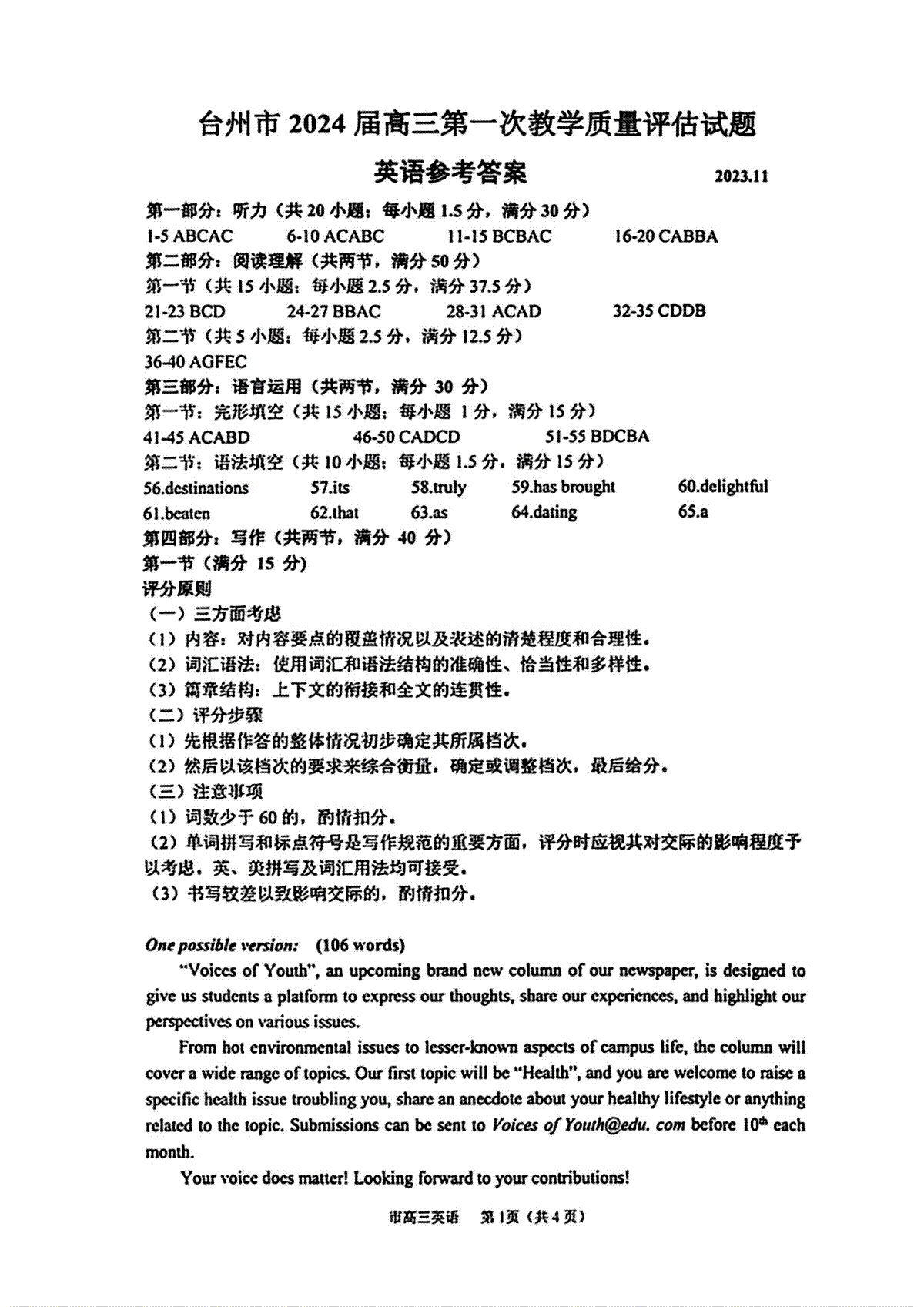
台州市2024届高三第一次教学质量评估试题-英语(答案)于近期开考,本次考试对考生对知识的掌握参考价值大,为了方便大家复习掌握错题!小编在下文为大家准备了台州市2024届高三第一次教学质量评估试题-英语(答案)试卷及答案解析详情,仅供考生参考。
如果你想下载台州市2024届高三第一次教学质量评估试题-英语(答案)DOC或PDF版,请点击本文末链接!
一、台州市2024届高三第一次教学质量评估试题-英语(答案)




1.台州市2024届高三第一次教学质量评估试题-英语(答案)
2.台州市2024届高三第一次教学质量评估试题-生物(答案)
3.台州市2024届高三第一次教学质量评估试题-化学(试题卷)
4.台州市2024届高三第一次教学质量评估试题-化学(参考答案及评分标准)
5.陕西省汉中市2023-2024学年高三上学期第三次校际联考 英语
6.陕西省汉中市2023-2024学年高三上学期第三次校际联考 物理
Copyright 2019-2029 http://www.98gaokao.com 【九八高考】 皖ICP备19022700号-4
声明: 本站 所有软件和文章来自互联网 如有异议 请与本站联系 本站为非赢利性网站 不接受任何赞助和广告