专为高中生提供有价值的资讯
河北省沧衡八校联盟2023-2024学年高三上学期11月期中生物试题于近期开考,本次考试对考生对知识的掌握参考价值大,为了方便大家复习掌握错题!小编在下文为大家准备了河北省沧衡八校联盟2023-2024学年高三上学期11月期中生物试题试卷及答案解析详情,仅供考生参考。
如果你想下载河北省沧衡八校联盟2023-2024学年高三上学期11月期中生物试题DOC或PDF版,请点击本文末链接!
一、河北省沧衡八校联盟2023-2024学年高三上学期11月期中生物试题












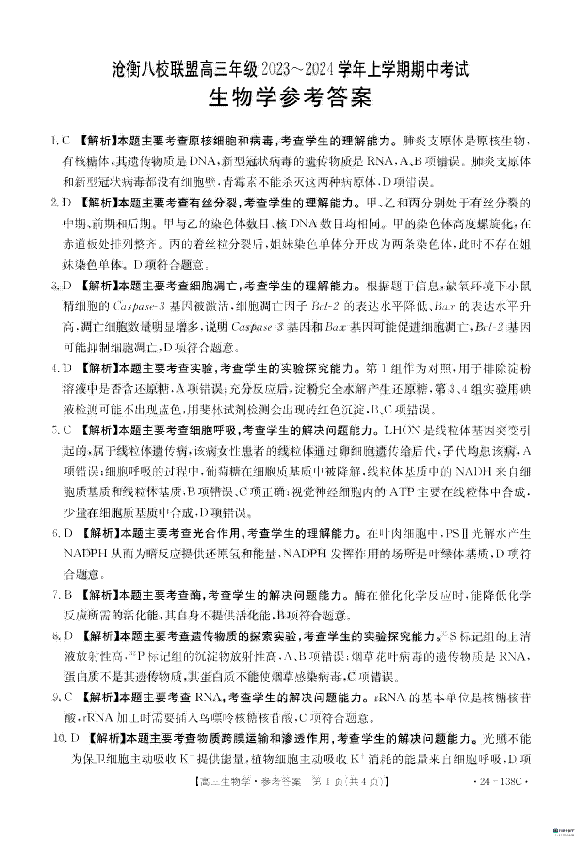
1.河北省沧衡八校联盟2023-2024学年高三上学期11月期中生物试题
2.河北省沧衡八校联盟2023-2024学年高三上学期11月期中考试物理试题
3.河北省沧衡八校联盟2023-2024学年高三上学期11月期中考试数学试题
4.河北省沧州市沧衡八校联盟2023-2024学年高三上学期11月期中地理试题
5.精品解析:湖南省长沙市第一中学2023-2024学年高三上学期月考物理试题(四)(原卷版)
6.湖南省长沙市第一中学2023-2024学年高三上学期月考卷(四)化学试题
Copyright 2019-2029 http://www.98gaokao.com 【九八高考】 皖ICP备19022700号-4
声明: 本站 所有软件和文章来自互联网 如有异议 请与本站联系 本站为非赢利性网站 不接受任何赞助和广告