专为高中生提供有价值的资讯
江西省2024届高三11 月一轮总复习调研测试物理答案于近期开考,本次考试对考生对知识的掌握参考价值大,为了方便大家复习掌握错题!小编在下文为大家准备了江西省2024届高三11 月一轮总复习调研测试物理答案试卷及答案解析详情,仅供考生参考。
如果你想下载江西省2024届高三11 月一轮总复习调研测试物理答案DOC或PDF版,请点击本文末链接!
一、江西省2024届高三11 月一轮总复习调研测试物理答案
下载江西省2024届高三11 月一轮总复习调研测试物理答案PDF格式或doc
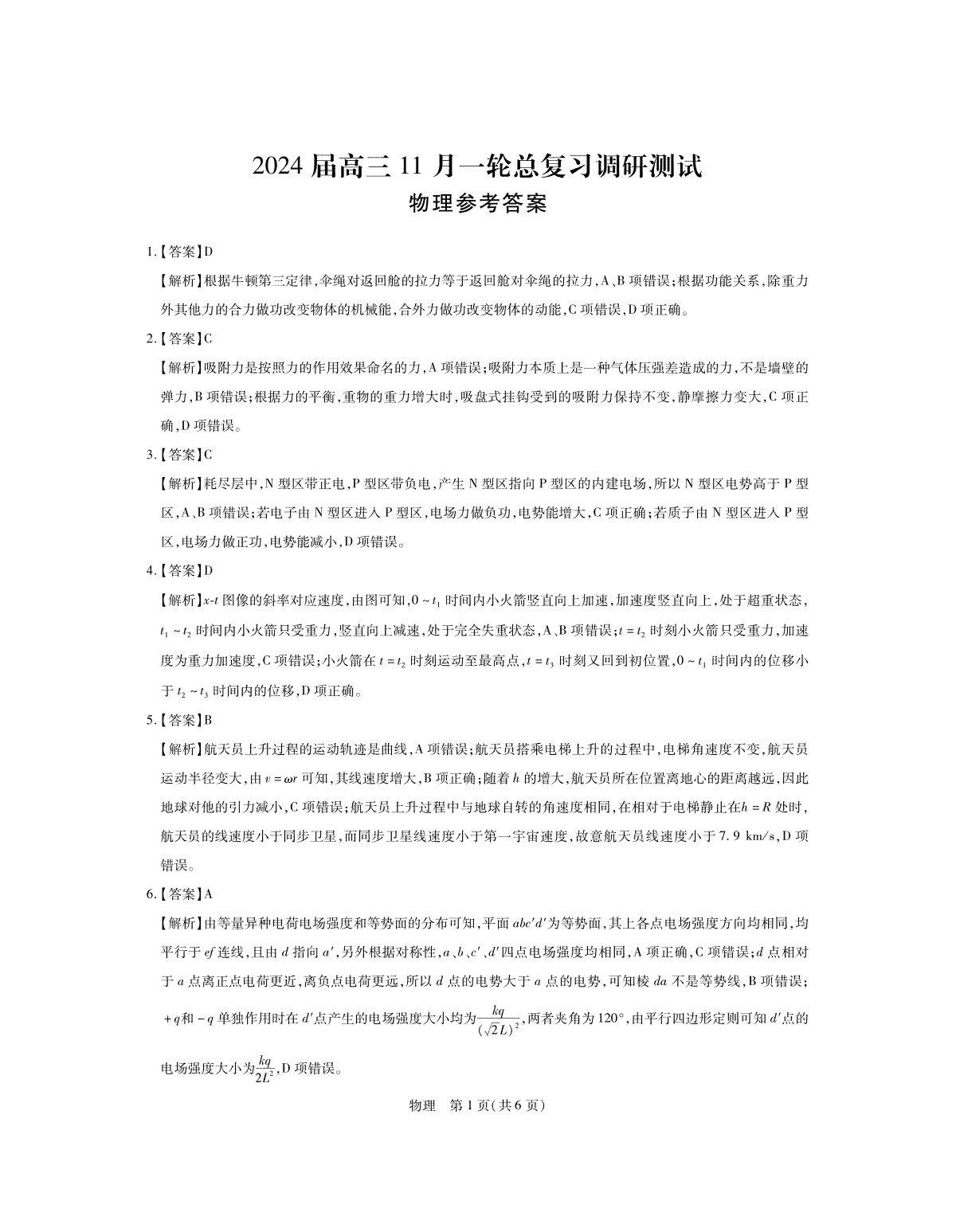
1.江西省2024届高三11 月一轮总复习调研测试物理答案
2.江西省2024届高三11 月一轮总复习调研测试化学试题
3.江西省2024届高三11 月一轮总复习调研测试高三历史一模
4.江西省2024届高三11 月一轮总复习调研测试地理试题
5.江西省2024届高三11 月一轮总复习调研测试生物答案
6.江西省2024届高三11 月一轮总复习调研测试历史答案
7.江西省2024届高三11 月一轮总复习调研测试化学答案
8.江西省2024届高三11 月一轮总复习调研测试地理答案
浙江湖州高考复读全封闭学校有哪些
平板电脑高中还有用吗 该不该买平板电脑
精品解析:江苏省苏州市2023-2024学年高三上学期期中地理试题(原卷版)
精品解析:江苏省常州市2023-2024学年高三上学期期中地理试题(原卷版)
精品解析:江苏省苏州市2023-2024学年高三上学期期中地理试题(解析版)
精品解析:江苏省常州市2023-2024学年高三上学期期中地理试题(解析版)
江苏省常州市2023-2024学年高三上学期期中英语试卷
江苏省常州市2023-2024学年高三上学期期中英语答案
江苏省常州市2023-2024学年高三上学期期中数学试卷
江苏省常州市2023-2024学年高三上学期期中数学答案
Copyright 2019-2029 http://www.98gaokao.com 【九八高考】 皖ICP备19022700号-4
声明: 本站 所有软件和文章来自互联网 如有异议 请与本站联系 本站为非赢利性网站 不接受任何赞助和广告