专为高中生提供有价值的资讯
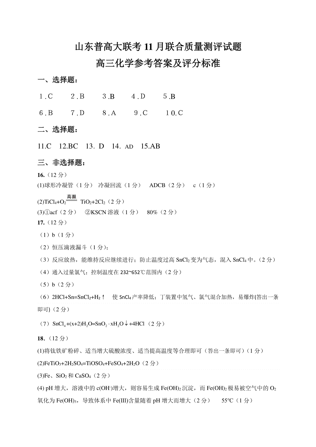
山东省普高大联考2023-2024学年高三上学期11月联合质量测评 化学答案于近期开考,本次考试对考生对知识的掌握参考价值大,为了方便大家复习掌握错题!小编在下文为大家准备了山东省普高大联考2023-2024学年高三上学期11月联合质量测评 化学答案试卷及答案解析详情,仅供考生参考。
如果你想下载山东省普高大联考2023-2024学年高三上学期11月联合质量测评 化学答案DOC或PDF版,请点击本文末链接!
一、山东省普高大联考2023-2024学年高三上学期11月联合质量测评 化学答案


1.山东省普高大联考2023-2024学年高三上学期11月联合质量测评 化学答案
2.山东省普高大联考2023-2024学年高三上学期11月联合质量测评 地理答案
3.2024届河北省石家庄市普通高中学校毕业年级教学质量摸底检测 英语答案
4.2024届河北省石家庄市普通高中学校毕业年级教学质量摸底检测 语文答案
5.2024届河北省石家庄市普通高中学校毕业年级教学质量摸底检测 英语
6.2024届河北省石家庄市普通高中学校毕业年级教学质量摸底检测 语文
Copyright 2019-2029 http://www.98gaokao.com 【九八高考】 皖ICP备19022700号-4
声明: 本站 所有软件和文章来自互联网 如有异议 请与本站联系 本站为非赢利性网站 不接受任何赞助和广告