专为高中生提供有价值的资讯
历史-江苏省五市十一校2024届高三上学期12月阶段联测于近期开考,本次考试对考生对知识的掌握参考价值大,为了方便大家复习掌握错题!小编在下文为大家准备了历史-江苏省五市十一校2024届高三上学期12月阶段联测试卷及答案解析详情,仅供考生参考。
如果你想下载历史-江苏省五市十一校2024届高三上学期12月阶段联测DOC或PDF版,请点击本文末链接!
一、历史-江苏省五市十一校2024届高三上学期12月阶段联测























1.历史-江苏省五市十一校2024届高三上学期12月阶段联测
2.化学-江苏省五市十一校2024届高三上学期12月阶段联测
3.数学-江苏省五市十一校2024届高三上学期12月阶段联测
4.物理-江苏省五市十一校2024届高三上学期12月阶段联测
5.语文-山东省名校联盟2023-2024学年高三上学期12月联考
6.英语-山东省名校联盟2023-2024学年高三上学期12月联考
Copyright 2019-2029 http://www.98gaokao.com 【九八高考】 皖ICP备19022700号-4
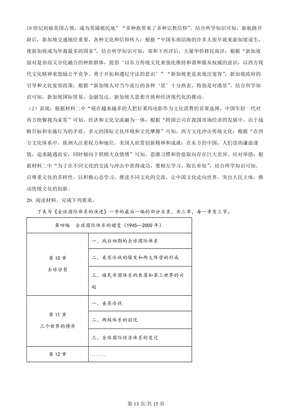
声明: 本站 所有软件和文章来自互联网 如有异议 请与本站联系 本站为非赢利性网站 不接受任何赞助和广告