专为高中生提供有价值的资讯
河南省周口市项城市2023-2024学年上学期高三1月阶段测试文综历史答案于近期开考,本次考试对考生对知识的掌握参考价值大,为了方便大家复习掌握错题!小编在下文为大家准备了河南省周口市项城市2023-2024学年上学期高三1月阶段测试文综历史答案试卷及答案解析详情,仅供考生参考。
如果你想下载河南省周口市项城市2023-2024学年上学期高三1月阶段测试文综历史答案DOC或PDF版,请点击本文末链接!
一、河南省周口市项城市2023-2024学年上学期高三1月阶段测试文综历史答案


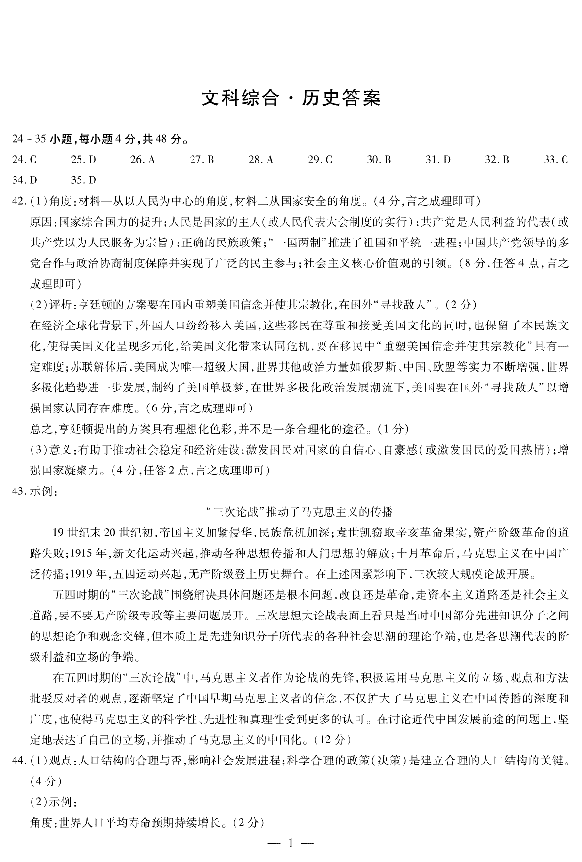
1.河南省周口市项城市2023-2024学年上学期高三1月阶段测试文综历史答案
2.河南省周口市项城市2023-2024学年上学期高三1月阶段测试文综地理简易答案
3.河南省周口市项城市2023-2024学年上学期高三1月阶段测试数学高三简易答案
4.河南省周口市项城市2023-2024学年上学期高三1月阶段测试数学
5.河南省周口市项城市2023-2024学年上学期高三1月阶段测试理综
6.河南省周口市项城市2023-2024学年上学期高三1月阶段测试理综化学简易答案
福建省德化一中、永安一中、漳平一中三校协作2023-2024学年高三上学期12月联考试题+数学+Wo
福建省德化一中、永安一中、漳平一中三校协作2023-2024学年高三上学期12月联考试题+生物+Wo
Copyright 2019-2029 http://www.98gaokao.com 【九八高考】 皖ICP备19022700号-4
声明: 本站 所有软件和文章来自互联网 如有异议 请与本站联系 本站为非赢利性网站 不接受任何赞助和广告