专为高中生提供有价值的资讯
2024年1月“七省联考”考前猜想卷生物(江西卷)(全解全析)于近期开考,本次考试对考生对知识的掌握参考价值大,为了方便大家复习掌握错题!小编在下文为大家准备了2024年1月“七省联考”考前猜想卷生物(江西卷)(全解全析)试卷及答案解析详情,仅供考生参考。
如果你想下载2024年1月“七省联考”考前猜想卷生物(江西卷)(全解全析)DOC或PDF版,请点击本文末链接!
一、2024年1月“七省联考”考前猜想卷生物(江西卷)(全解全析)





















1.2024年1月“七省联考”考前猜想卷生物(江西卷)(全解全析)
2.2024年1月“七省联考”考前猜想卷生物(江西卷)(考试版)
3.2024年1月“七省联考”考前猜想卷生物(广西卷)(考试版)
4.2024年1月“七省联考”考前猜想卷生物(江西卷)(答题卡)
5.2024年1月“七省联考”考前猜想卷生物(广西卷)(全解全析)
6.2024年1月“七省联考”考前猜想卷生物(江西卷)(参考答案)
福建省德化一中、永安一中、漳平一中三校协作2023-2024学年高三上学期12月联考试题+数学+Wo
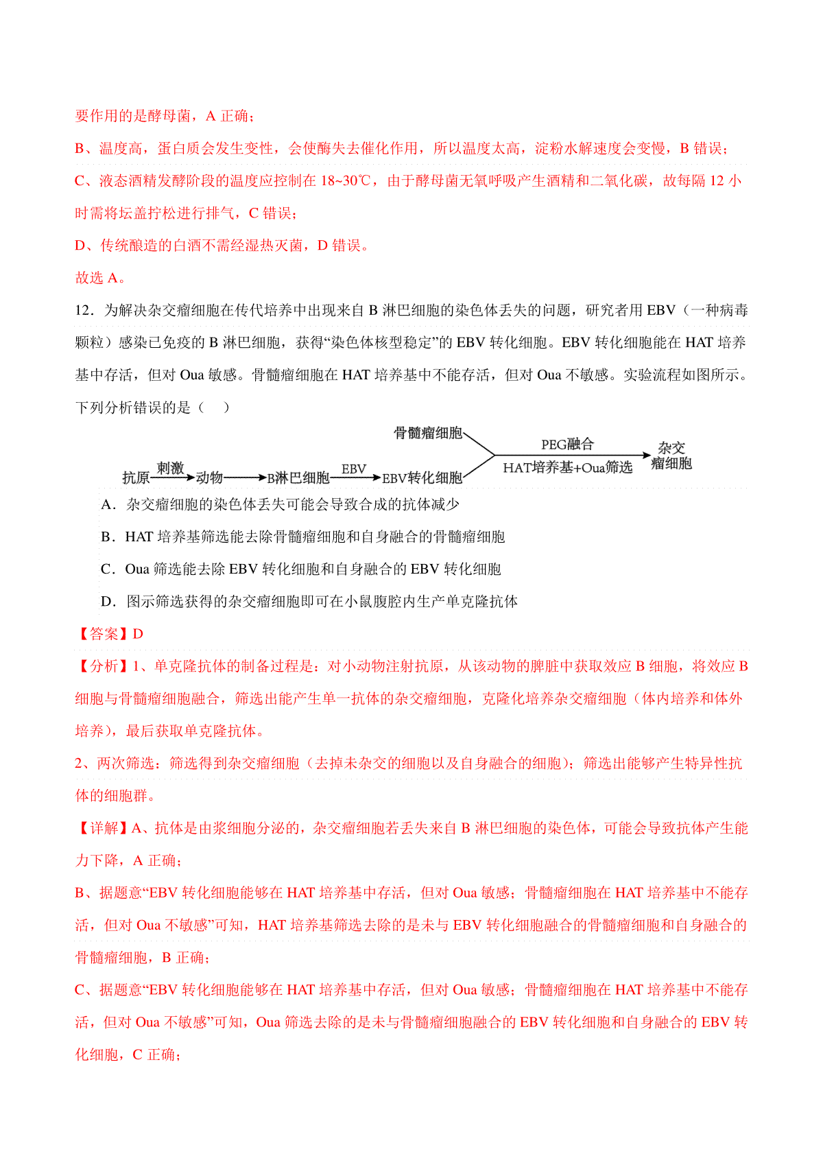
福建省德化一中、永安一中、漳平一中三校协作2023-2024学年高三上学期12月联考试题+生物+Wo
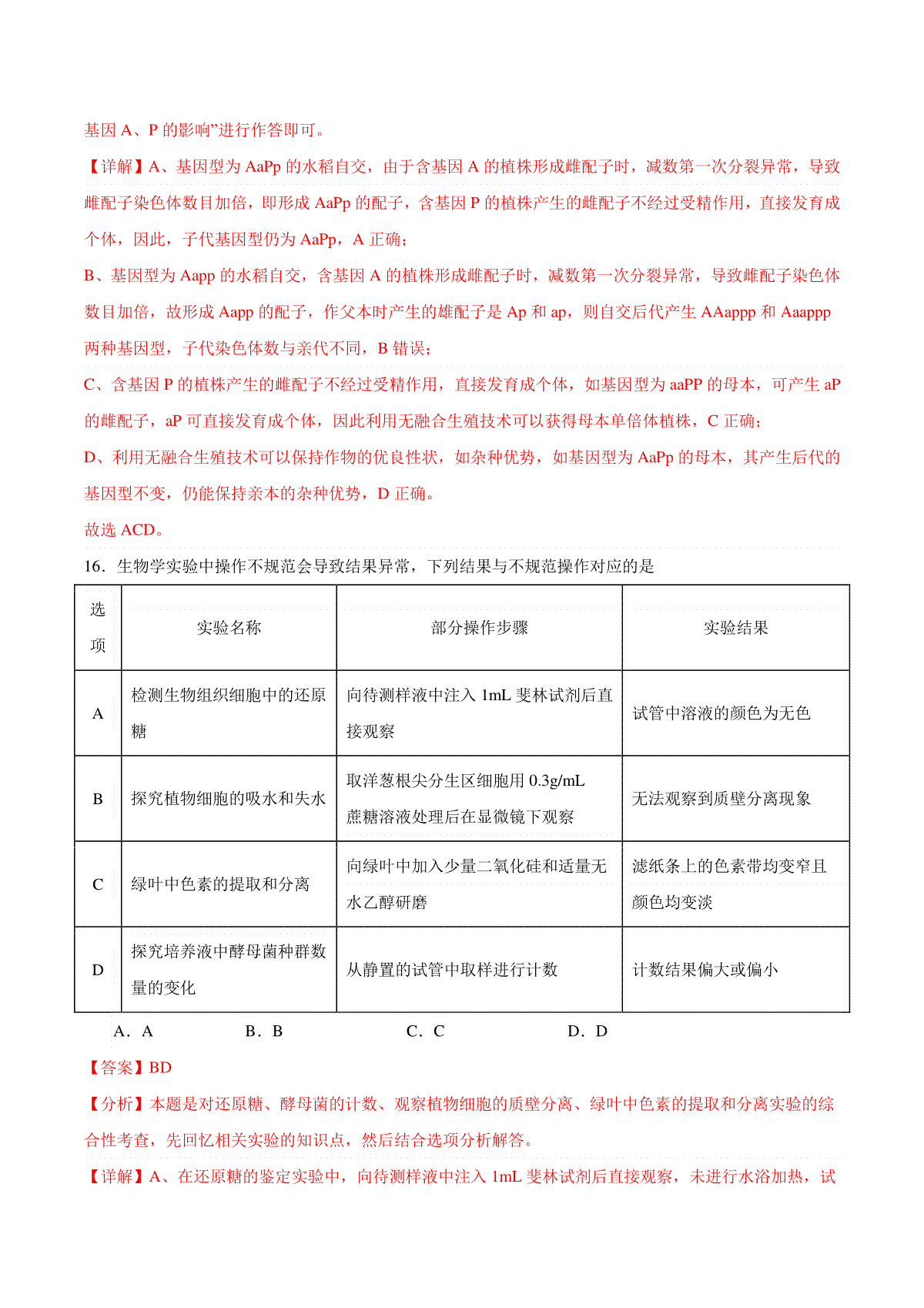
Copyright 2019-2029 http://www.98gaokao.com 【九八高考】 皖ICP备19022700号-4
声明: 本站 所有软件和文章来自互联网 如有异议 请与本站联系 本站为非赢利性网站 不接受任何赞助和广告