专为高中生提供有价值的资讯
2024届湖北省黄冈市高三八模测试历史卷(一)于近期开考,本次考试对考生对知识的掌握参考价值大,为了方便大家复习掌握错题!小编在下文为大家准备了2024届湖北省黄冈市高三八模测试历史卷(一)试卷及答案解析详情,仅供考生参考。
如果你想下载2024届湖北省黄冈市高三八模测试历史卷(一)DOC或PDF版,请点击本文末链接!
一、2024届湖北省黄冈市高三八模测试历史卷(一)








2.2024届湖北省黄冈市高三上学期模拟测试卷(一)+英语试题
3.河北省2023-2024学年高三上学期大数据应用调研联合测评数学试题
4.河北省2023-2024学年高三上学期大数据应用调研联合测评物理试题
5.2024届河北省高三上学期大数据应用调研联合测评(四)语文试题
6.2024届河北省高三大数据应用调研联合测评(Ⅳ)英语试题
Copyright 2019-2029 http://www.98gaokao.com 【九八高考】 皖ICP备19022700号-4
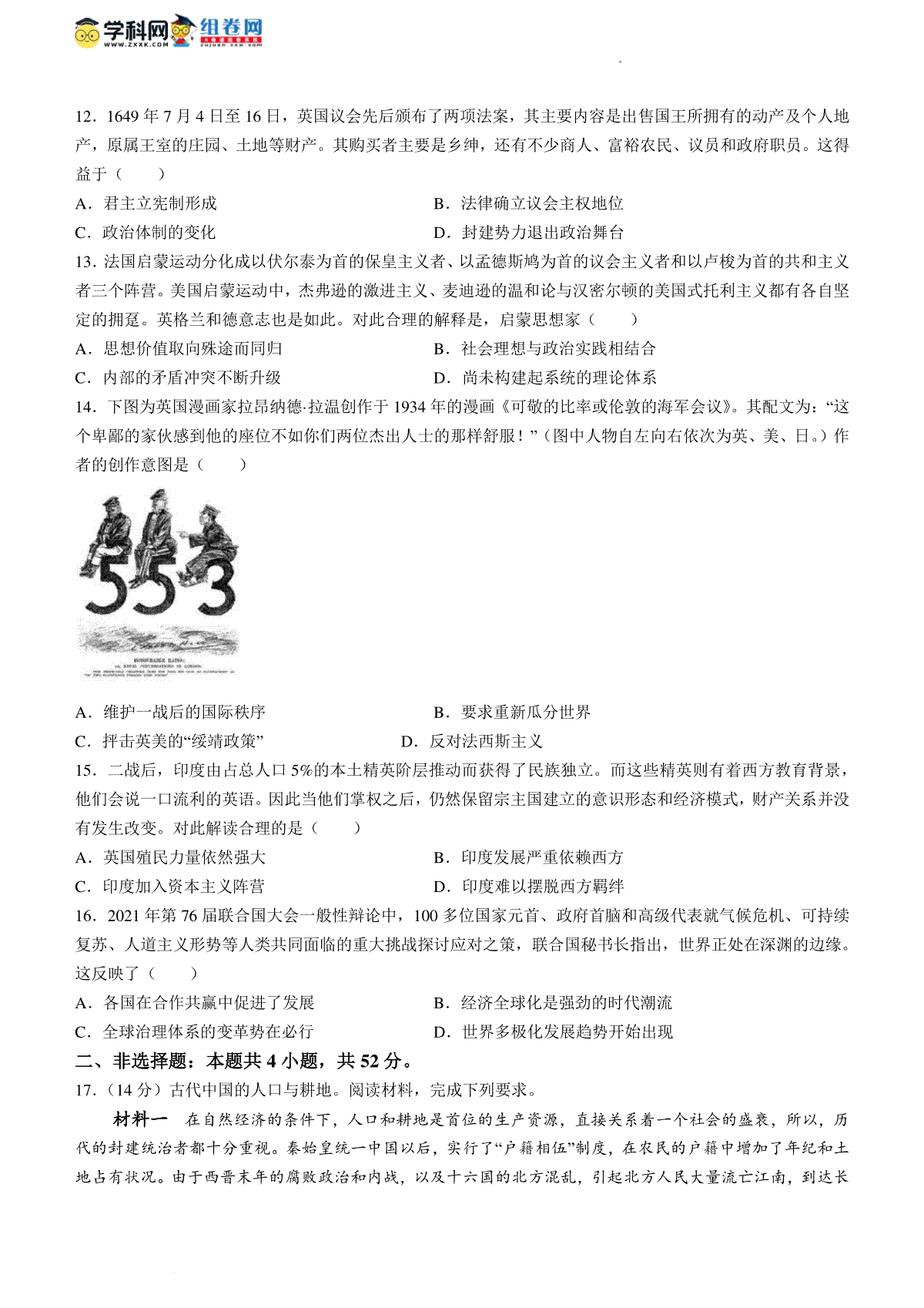
声明: 本站 所有软件和文章来自互联网 如有异议 请与本站联系 本站为非赢利性网站 不接受任何赞助和广告