专为高中生提供有价值的资讯
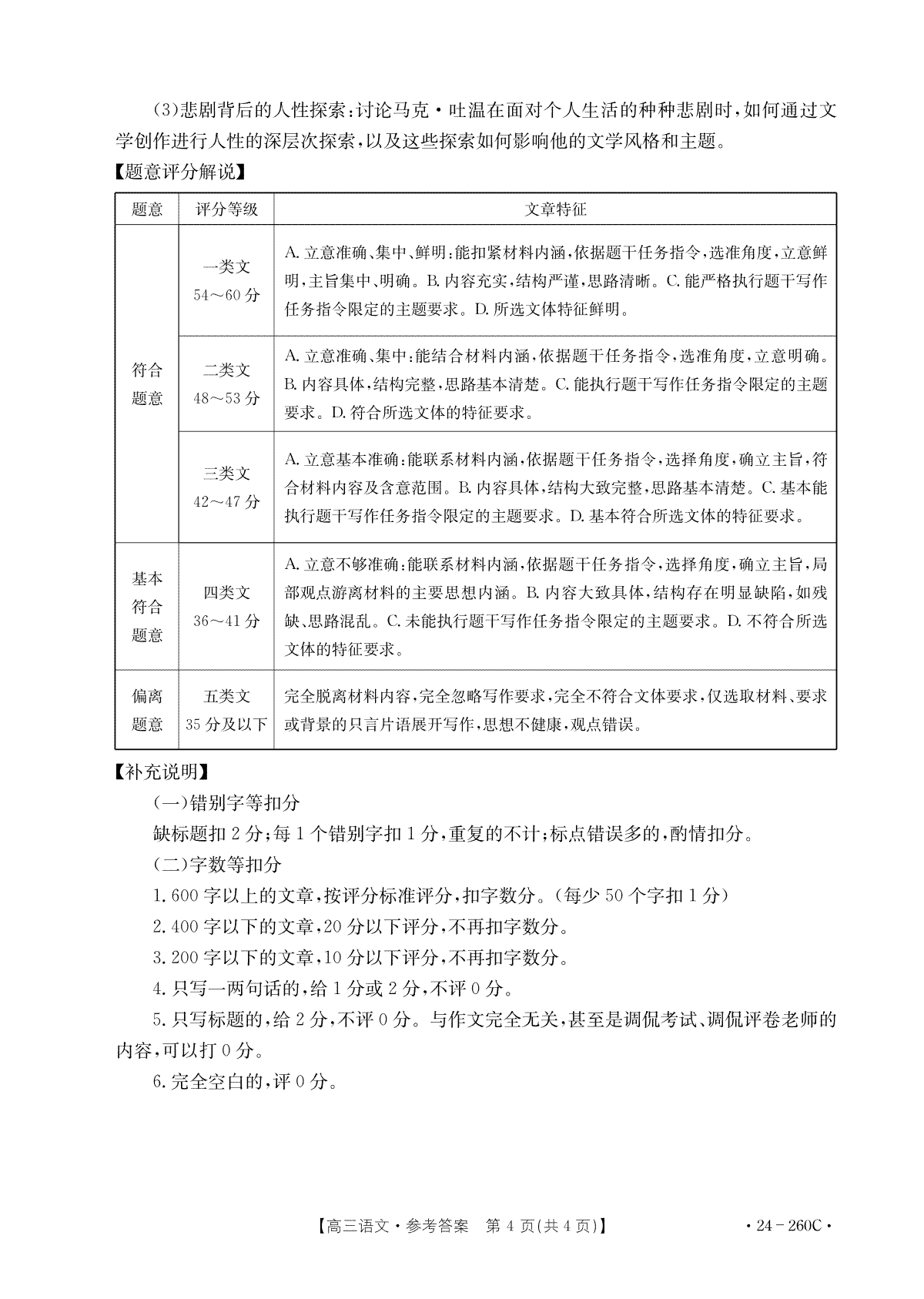
辽宁省县级重点高中协作体2023-2024学年高三上学期末考试语文答案于近期开考,本次考试对考生对知识的掌握参考价值大,为了方便大家复习掌握错题!小编在下文为大家准备了辽宁省县级重点高中协作体2023-2024学年高三上学期末考试语文答案试卷及答案解析详情,仅供考生参考。
如果你想下载辽宁省县级重点高中协作体2023-2024学年高三上学期末考试语文答案DOC或PDF版,请点击本文末链接!
一、辽宁省县级重点高中协作体2023-2024学年高三上学期末考试语文答案




1.辽宁省县级重点高中协作体2023-2024学年高三上学期末考试语文答案
2.辽宁省县级重点高中协作体2023-2024学年高三上学期末考试生物试题
3.辽宁省县级重点高中协作体2023-2024学年高三上学期末考试物理试题
4.辽宁省县级重点高中协作体2023-2024学年高三上学期末考试历史试题
5.辽宁省县级重点高中协作体2023-2024学年高三上学期末考试化学试题
6.辽宁省县级重点高中协作体2023-2024学年高三上学期末考试地理试题
Copyright 2019-2029 http://www.98gaokao.com 【九八高考】 皖ICP备19022700号-4
声明: 本站 所有软件和文章来自互联网 如有异议 请与本站联系 本站为非赢利性网站 不接受任何赞助和广告