专为高中生提供有价值的资讯
精品解析:天津市滨海八校联考2023-2024学年高三1月期末生物试题(解析版)于近期开考,本次考试对考生对知识的掌握参考价值大,为了方便大家复习掌握错题!小编在下文为大家准备了精品解析:天津市滨海八校联考2023-2024学年高三1月期末生物试题(解析版)试卷及答案解析详情,仅供考生参考。
如果你想下载精品解析:天津市滨海八校联考2023-2024学年高三1月期末生物试题(解析版)DOC或PDF版,请点击本文末链接!
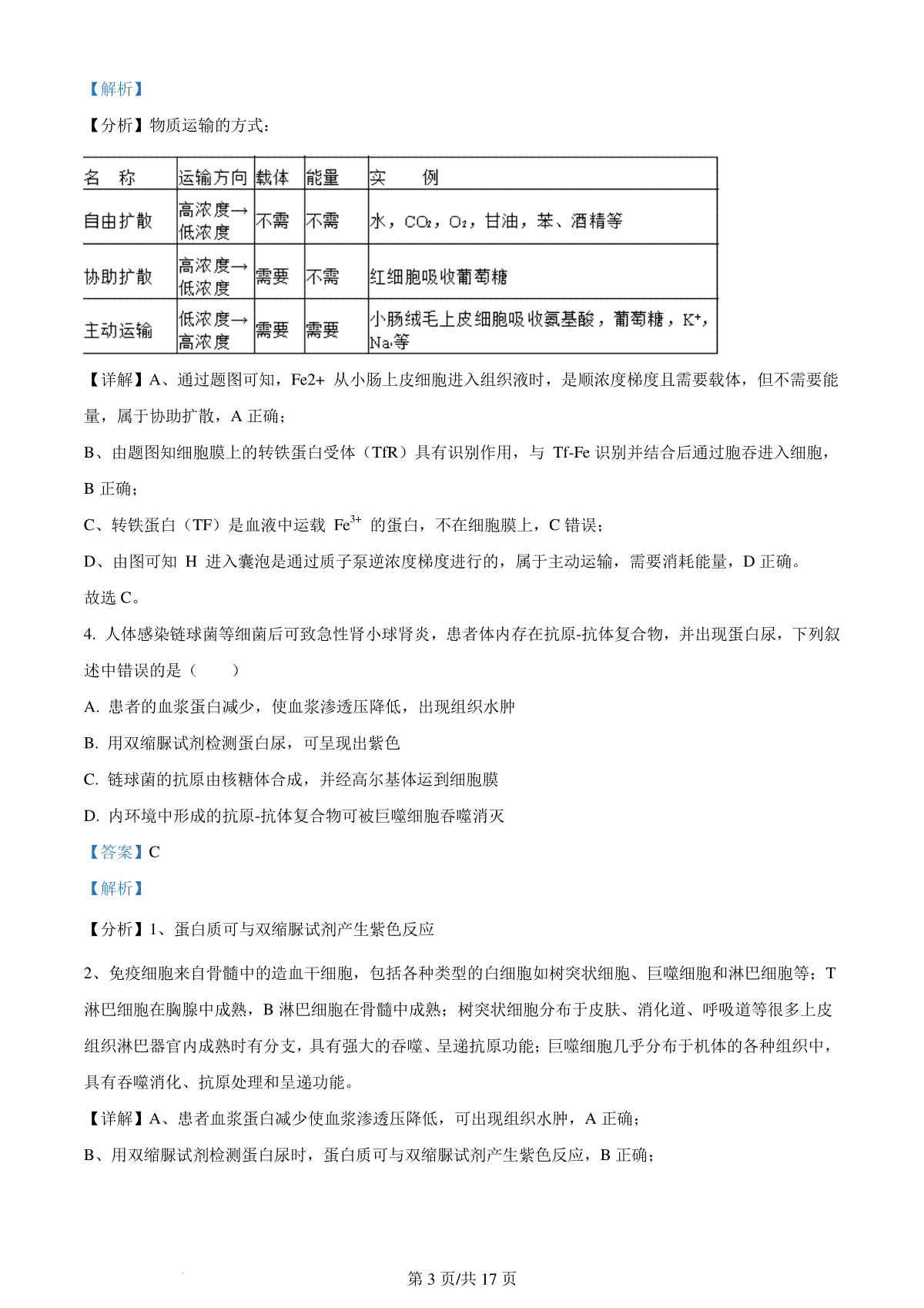
一、精品解析:天津市滨海八校联考2023-2024学年高三1月期末生物试题(解析版)

















1.精品解析:天津市滨海八校联考2023-2024学年高三1月期末生物试题(解析版)
3.精品解析:山西省2024届高三上学期优生联考数学试题(原卷版)
4.山西省2023-2024学年高三上学期期末优生联考语文试题
5.山西省2023-2024学年高三上学期期末优生联考文综试题
6.山西省2023-2024高三第一学期期末优生联考语文参考答案提示及评分细则(9)
Copyright 2019-2029 http://www.98gaokao.com 【九八高考】 皖ICP备19022700号-4
声明: 本站 所有软件和文章来自互联网 如有异议 请与本站联系 本站为非赢利性网站 不接受任何赞助和广告