专为高中生提供有价值的资讯
吉林省辽源市田家炳高中友好学校七十六届期末联考2023-2024学年高三上学期1月期末考试 语文 W于近期开考,本次考试对考生对知识的掌握参考价值大,为了方便大家复习掌握错题!小编在下文为大家准备了吉林省辽源市田家炳高中友好学校七十六届期末联考2023-2024学年高三上学期1月期末考试 语文 W试卷及答案解析详情,仅供考生参考。
如果你想下载吉林省辽源市田家炳高中友好学校七十六届期末联考2023-2024学年高三上学期1月期末考试 语文 WDOC或PDF版,请点击本文末链接!
一、吉林省辽源市田家炳高中友好学校七十六届期末联考2023-2024学年高三上学期1月期末考试 语文 W





























下载吉林省辽源市田家炳高中友好学校七十六届期末联考2023-2024学年高三上学期1月期末考试 语文 WPDF格式或doc
1.吉林省辽源市田家炳高中友好学校七十六届期末联考2023-2024学年高三上学期1月期末考试 语文 W
2.湖南省长沙市长郡中学2023-2024学年高三上学期期末适应性考生物
3.湖南省长沙市长郡中学2024届高三上学期期末适应性考英语试题
4.湖南省长沙市长郡中学2023-2024学年高三上学期期末适应性考物理
5.湖南省长沙市长郡中学2023-2024学年高三上学期期末适应性考语文
6.湖南省长沙市长郡中学2023-2024学年高三上学期期末适应性考化学
Copyright 2019-2029 http://www.98gaokao.com 【九八高考】 皖ICP备19022700号-4
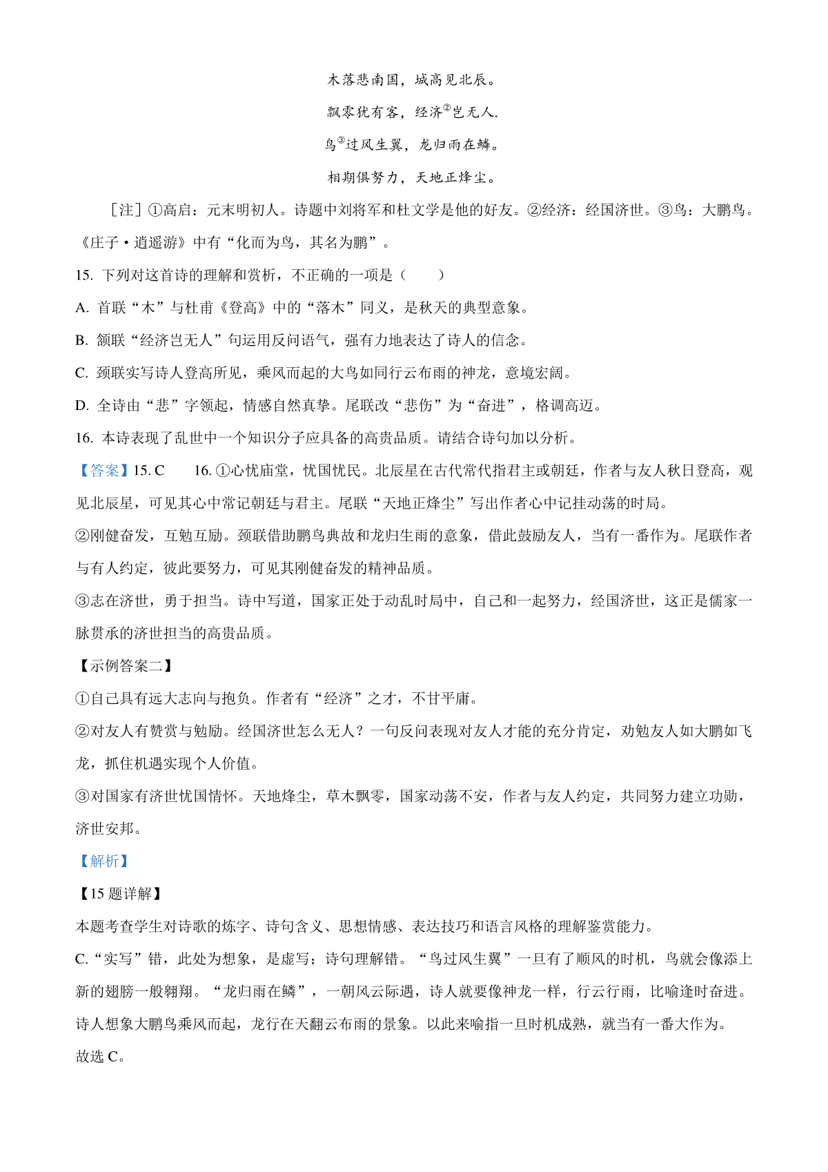
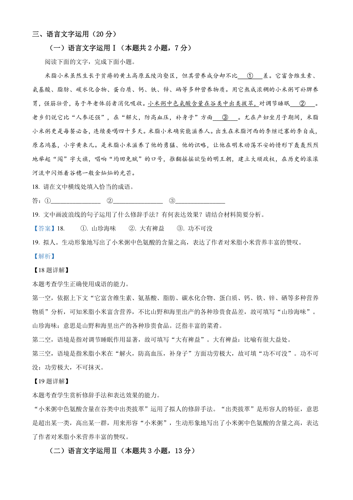
声明: 本站 所有软件和文章来自互联网 如有异议 请与本站联系 本站为非赢利性网站 不接受任何赞助和广告