专为高中生提供有价值的资讯
2024届江西省高三上学期一轮总复习验收化学试卷于近期开考,本次考试对考生对知识的掌握参考价值大,为了方便大家复习掌握错题!小编在下文为大家准备了2024届江西省高三上学期一轮总复习验收化学试卷试卷及答案解析详情,仅供考生参考。
如果你想下载2024届江西省高三上学期一轮总复习验收化学试卷DOC或PDF版,请点击本文末链接!
一、2024届江西省高三上学期一轮总复习验收化学试卷
下载2024届江西省高三上学期一轮总复习验收化学试卷PDF格式或doc
1.2024届江西省高三上学期一轮总复习验收化学试卷
2.2024届江西省高三上学期一轮总复习验收地理
3.2024江西高三一轮总复习验收考试物理
4.2024江西高三一轮总复习验收考试数学
5.24届2月上饶六校高三·历史答案
6.24届2月上饶六校高三·地理答案
7.23-24语文上学期高三期末新高考版正文
8.衡中同卷2023-2024学年高三上学期期末考试(新高考新教材版)物理答案
浙江湖州高考复读全封闭学校有哪些
平板电脑高中还有用吗 该不该买平板电脑
江苏省无锡市2023-2024学年高三上学期期终教学质量调研测试语答案
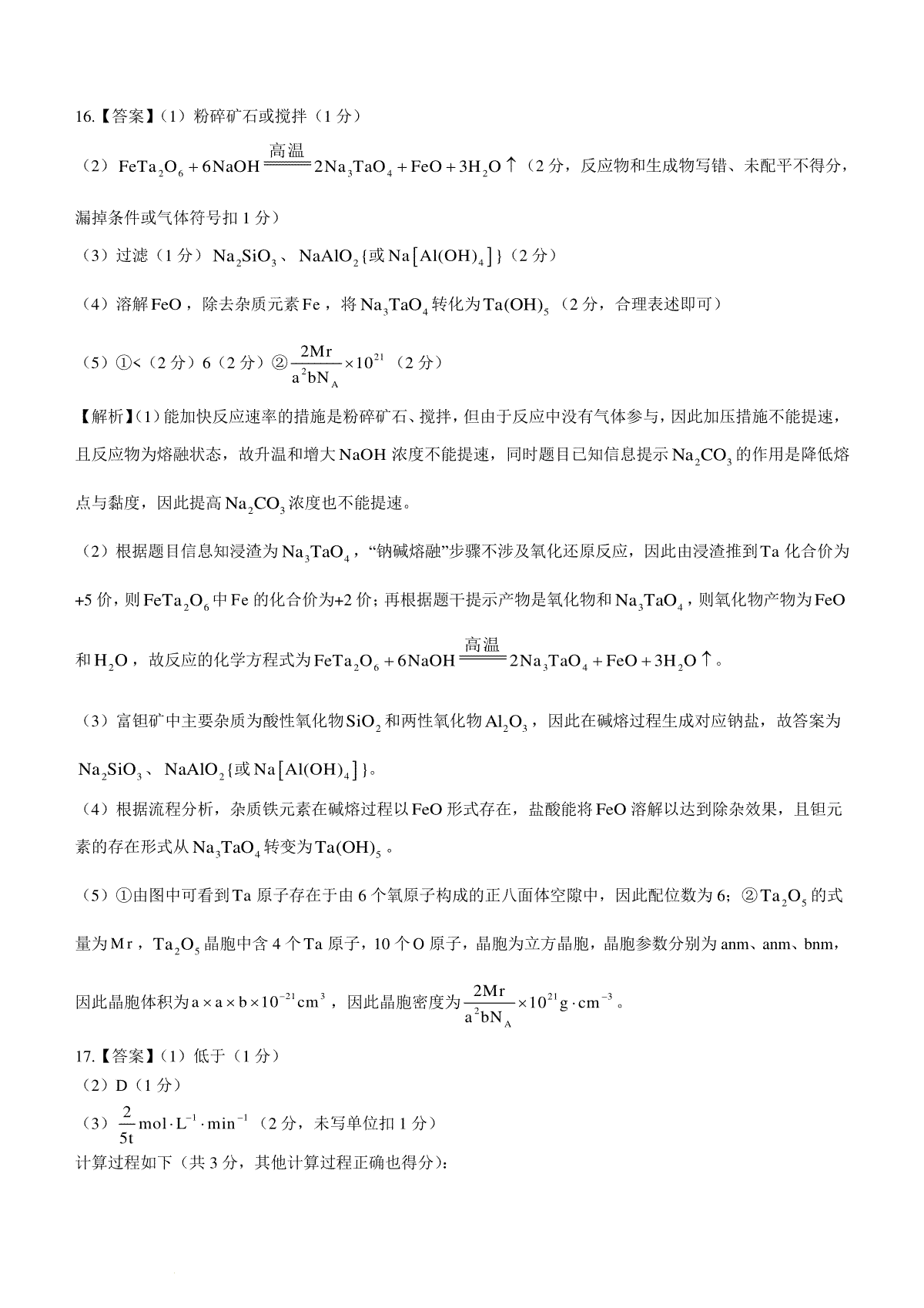
江苏省无锡市2023-2024学年高三上学期期终教学质量调研测试英语试卷
江苏省无锡市2023-2024学年高三上学期期终教学质量调研测试语文卷
江苏省无锡市2023-2024学年高三上学期期终教学质量调研测试英语答案
江苏省无锡市2023-2024学年高三上学期期终教学质量调研测试地理试题
江苏省无锡市2023-2024学年高三上学期期终化学答案
江苏省无锡市2023-2024学年高三上学期期终地理试题参考答案
湖南省岳阳市2024届高三教学质量监测(一)生物试题
Copyright 2019-2029 http://www.98gaokao.com 【九八高考】 皖ICP备19022700号-4
声明: 本站 所有软件和文章来自互联网 如有异议 请与本站联系 本站为非赢利性网站 不接受任何赞助和广告