专为高中生提供有价值的资讯
江西省新余市2023-2024学年高三上学期期末检测生物试题于近期开考,本次考试对考生对知识的掌握参考价值大,为了方便大家复习掌握错题!小编在下文为大家准备了江西省新余市2023-2024学年高三上学期期末检测生物试题试卷及答案解析详情,仅供考生参考。
如果你想下载江西省新余市2023-2024学年高三上学期期末检测生物试题DOC或PDF版,请点击本文末链接!
一、江西省新余市2023-2024学年高三上学期期末检测生物试题









1.江西省新余市2023-2024学年高三上学期期末检测生物试题
2.2023-2024学年度上学期新余市期末质量检测高三物理试卷
3.江西省新余市2023-2024学年高三上学期第一次调研考试(期末)历史试卷
4.河南省2024届高三上学期高考备考精英联赛调研卷(1月期末)语文试题(无答案)
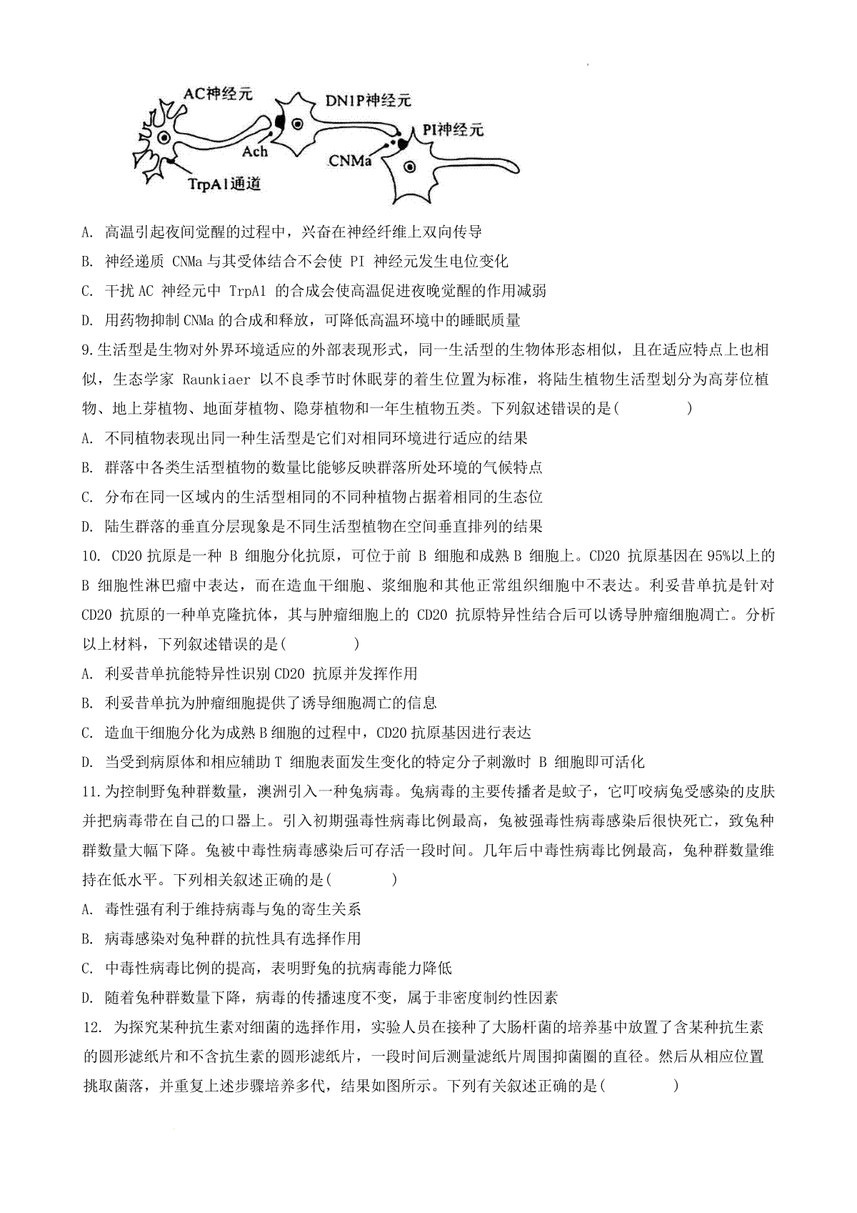
5.河南省2024届高三上学期高考备考精英联赛调研卷(1月期末) 化学 PDF版含解析
6.河南省周口市项城市四校2023-2024学年上学期高三1月期末素质测评试卷-数学
Copyright 2019-2029 http://www.98gaokao.com 【九八高考】 皖ICP备19022700号-4
声明: 本站 所有软件和文章来自互联网 如有异议 请与本站联系 本站为非赢利性网站 不接受任何赞助和广告