专为高中生提供有价值的资讯
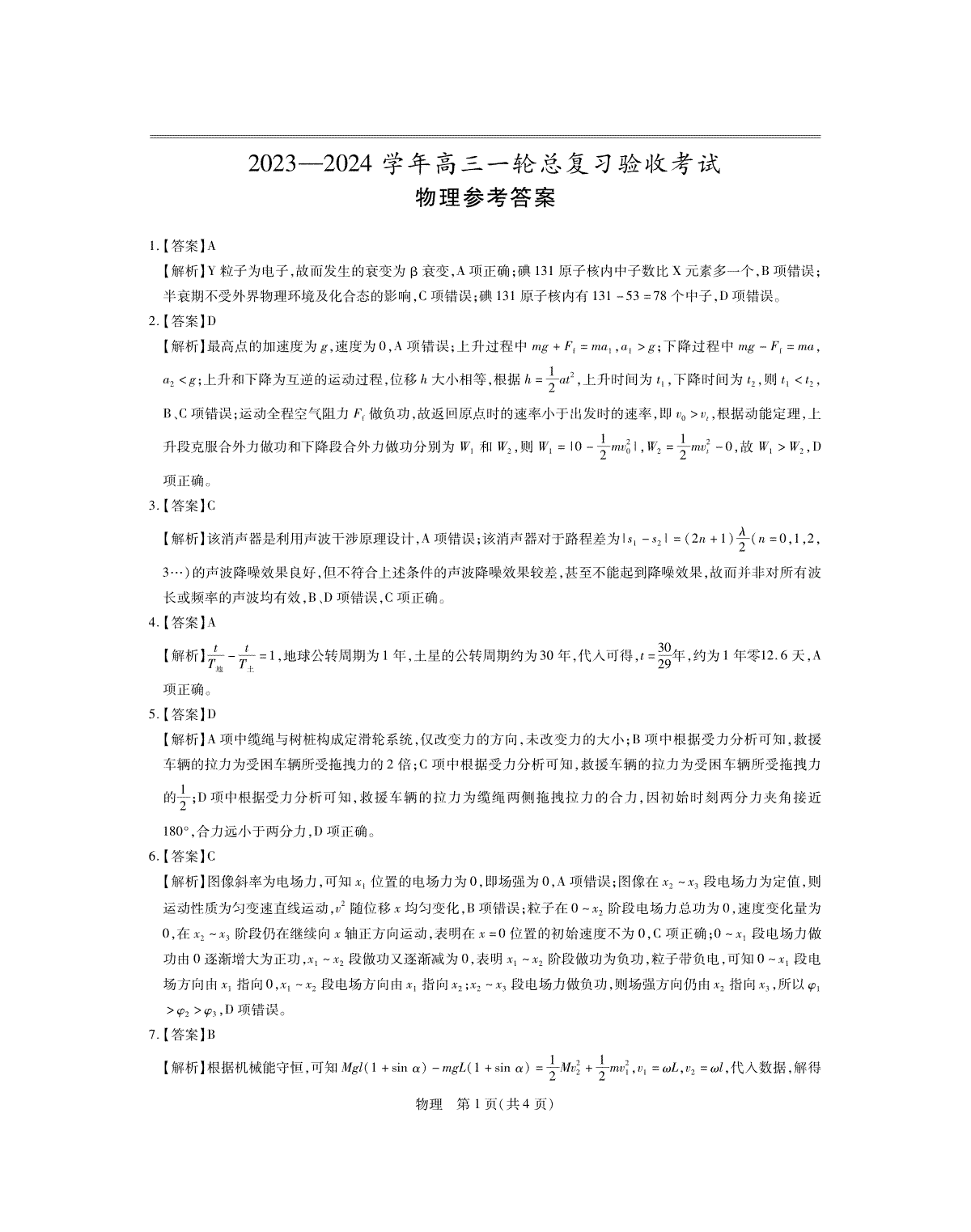
江西省2023-2024学年高三一轮总复习验收考物理答案于近期开考,本次考试对考生对知识的掌握参考价值大,为了方便大家复习掌握错题!小编在下文为大家准备了江西省2023-2024学年高三一轮总复习验收考物理答案试卷及答案解析详情,仅供考生参考。
如果你想下载江西省2023-2024学年高三一轮总复习验收考物理答案DOC或PDF版,请点击本文末链接!
一、江西省2023-2024学年高三一轮总复习验收考物理答案




1.江西省2023-2024学年高三一轮总复习验收考物理答案
2.江西省2023—2024 学年高三一轮总复习验收考试语文试题
3.江西省2023-2024学年高三一轮总复习验收考试数学试卷
4.江西省2023-2024学年高三一轮总复习验收考试数学答案
5.江西省2023-2024学年高三一轮总复习验收考试历史试卷
6.江西省2023-2024学年高三一轮总复习验收考历史答案
Copyright 2019-2029 http://www.98gaokao.com 【九八高考】 皖ICP备19022700号-4
声明: 本站 所有软件和文章来自互联网 如有异议 请与本站联系 本站为非赢利性网站 不接受任何赞助和广告