专为高中生提供有价值的资讯
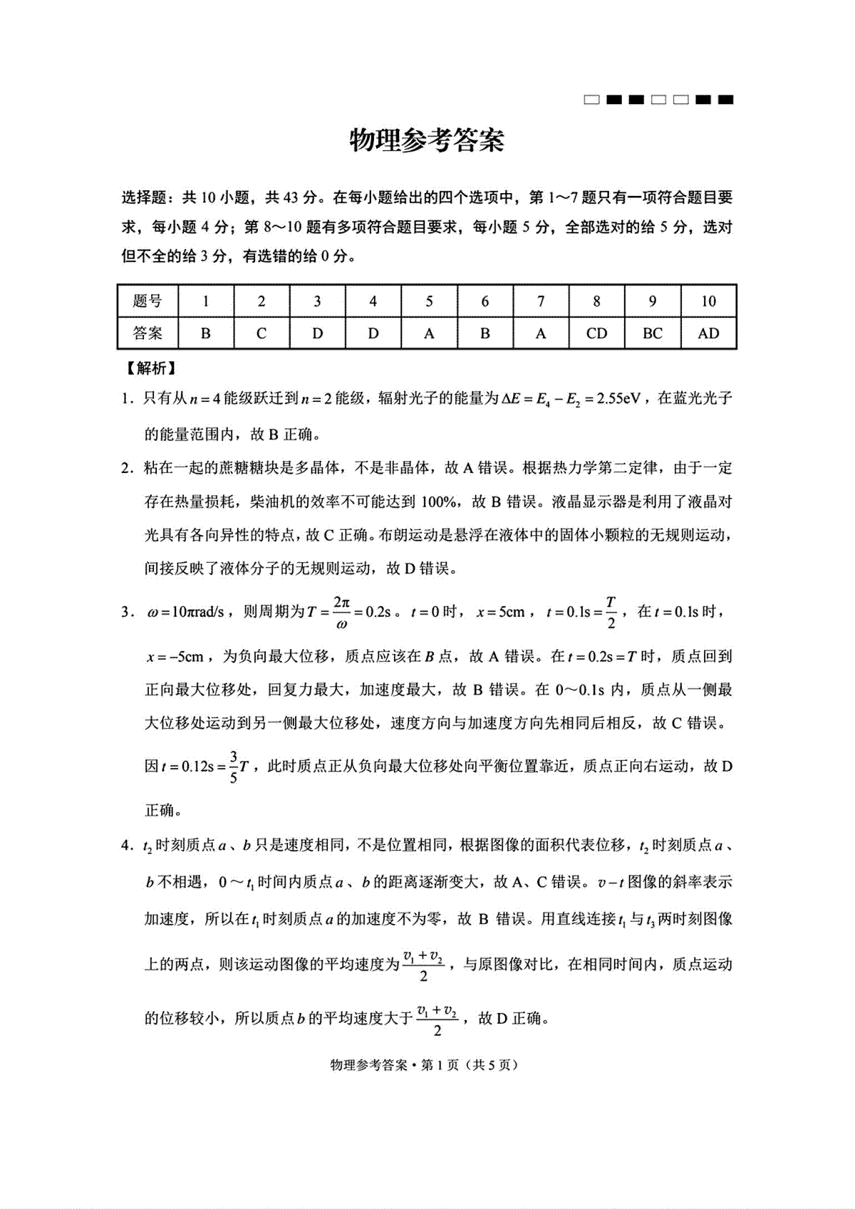
贵州省贵阳市第一中学2023-2024学年高三一模物理参考答案于近期开考,本次考试对考生对知识的掌握参考价值大,为了方便大家复习掌握错题!小编在下文为大家准备了贵州省贵阳市第一中学2023-2024学年高三一模物理参考答案试卷及答案解析详情,仅供考生参考。
如果你想下载贵州省贵阳市第一中学2023-2024学年高三一模物理参考答案DOC或PDF版,请点击本文末链接!
一、贵州省贵阳市第一中学2023-2024学年高三一模物理参考答案





1.贵州省贵阳市第一中学2023-2024学年高三一模物理参考答案
2.贵州省贵阳市第一中学2023-2024学年高三一模数学参考答案
3.贵州省贵阳市第一中学2023-2024学年高三一模历史试题(原卷版)
4.贵州省贵阳市第一中学2023-2024学年高三一模历史试题(解析版)
5.2024届山东省日照市校际联合考试高三一模(2月)英语答案
Copyright 2019-2029 http://www.98gaokao.com 【九八高考】 皖ICP备19022700号-4
声明: 本站 所有软件和文章来自互联网 如有异议 请与本站联系 本站为非赢利性网站 不接受任何赞助和广告