专为高中生提供有价值的资讯
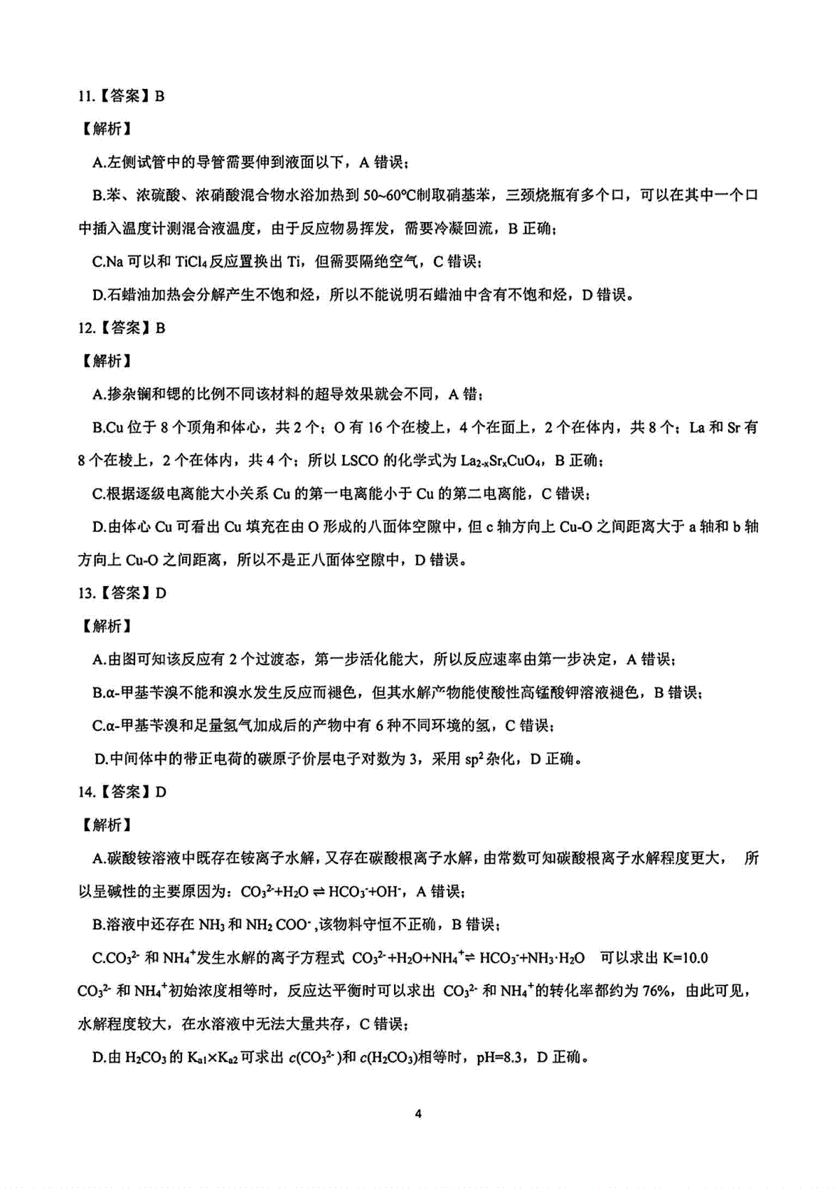
2024届安徽省江南十校联考化学答案于近期开考,本次考试对考生对知识的掌握参考价值大,为了方便大家复习掌握错题!小编在下文为大家准备了2024届安徽省江南十校联考化学答案试卷及答案解析详情,仅供考生参考。
如果你想下载2024届安徽省江南十校联考化学答案DOC或PDF版,请点击本文末链接!
一、2024届安徽省江南十校联考化学答案
下载2024届安徽省江南十校联考化学答案PDF格式或doc
1.2024届安徽省江南十校联考化学答案
2.2024届安徽省江南十校高三一模考试物理试卷
3.2024届安徽省江南十校高三一模考试英语试题
4.2024届安徽省江南十校高三一模考试英语答案及解析
5.2024届安徽省江南十校高三一模考试生物试卷
6.2024届安徽省江南十校高三一模考试生物学参考答案、评分细则
7.2024届安徽省江南十校高三一模考试地理试卷
8.2024届安徽省江南十校高三一模考试生物
浙江湖州高考复读全封闭学校有哪些
平板电脑高中还有用吗 该不该买平板电脑
贵州省贵阳市2024年高三年级适应性测试(一)【2月考】参考答案及评分建议地理
贵州贵阳市2024年高三年级适用性测试(一)地理
2024届贵州省贵阳市高三年级适应性考试(一)物理答案
贵州省贵阳市2024年高三年级适应性测试(一)语文(答题卡)
2024届贵州省贵阳市高三一模生物试题
2024届贵州省贵阳市高三年级适应性考试(一)语文答案
2024届贵州省贵阳市高三下学期适应性考试(一)历史试题
2024届贵州省贵阳市高三年级适应性考试(一)生物答案
Copyright 2019-2029 http://www.98gaokao.com 【九八高考】 皖ICP备19022700号-4
声明: 本站 所有软件和文章来自互联网 如有异议 请与本站联系 本站为非赢利性网站 不接受任何赞助和广告