专为高中生提供有价值的资讯
山东省烟台市、德州市2024届高三下学期高考诊断性考试数学试题于近期开考,本次考试对考生对知识的掌握参考价值大,为了方便大家复习掌握错题!小编在下文为大家准备了山东省烟台市、德州市2024届高三下学期高考诊断性考试数学试题试卷及答案解析详情,仅供考生参考。
如果你想下载山东省烟台市、德州市2024届高三下学期高考诊断性考试数学试题DOC或PDF版,请点击本文末链接!
一、山东省烟台市、德州市2024届高三下学期高考诊断性考试数学试题
下载山东省烟台市、德州市2024届高三下学期高考诊断性考试数学试题PDF格式或doc
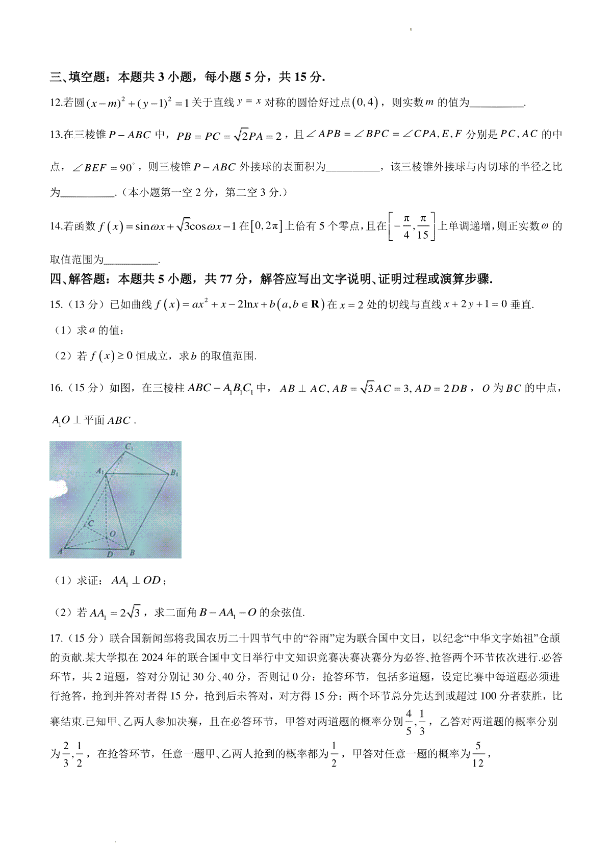
1.山东省烟台市、德州市2024届高三下学期高考诊断性考试数学试题
2.山东省烟台市2024年高考诊断性测试一模化学试题
3.山东省烟台德州东营2024年高考诊断性测试 物理
4.山东省烟台市2024年高考诊断性测试一模化学答案
5.山东省烟台市、德州市2024届高三下学期高考诊断性考试数学试题答案
6.山东省烟台德州东营2024年高考诊断性测试 数学
7.山东省烟台德州东营2024年高考诊断性测试 语文答案
8.山东省烟台德州东营2024年高考诊断性测试 语文
浙江湖州高考复读全封闭学校有哪些
平板电脑高中还有用吗 该不该买平板电脑
2024届内蒙古自治区包头市高三一模生物答案
2024届内蒙古自治区包头市高三一模地理答案
2024届内蒙古自治区包头市高三一模数学(理)答案
2024届内蒙古自治区包头市高三一模化学答案
精品解析:2024届甘肃省兰州市高三下学期诊断考试(一模)历史试卷(原卷版)
精品解析:2024届甘肃省兰州市高三下学期诊断考试(一模)历史试卷(解析版)
2024届甘肃省兰州市高三一模英语试卷
2024届甘肃省兰州市高三一模语文试卷
Copyright 2019-2029 http://www.98gaokao.com 【九八高考】 皖ICP备19022700号-4
声明: 本站 所有软件和文章来自互联网 如有异议 请与本站联系 本站为非赢利性网站 不接受任何赞助和广告