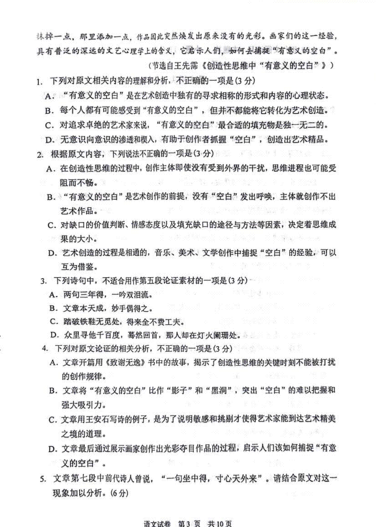
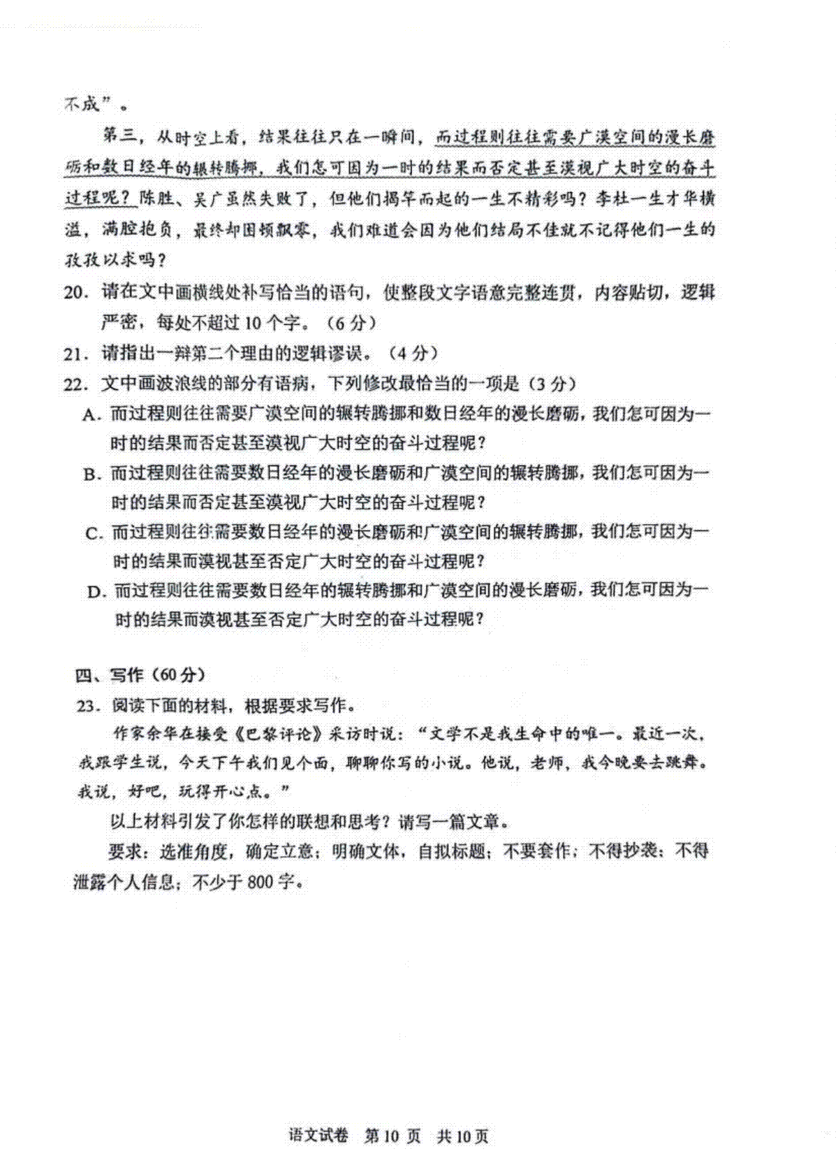
专为高中生提供有价值的资讯
江苏省苏锡常镇2024届高三一模语文试卷于近期开考,本次考试对考生对知识的掌握参考价值大,为了方便大家复习掌握错题!小编在下文为大家准备了江苏省苏锡常镇2024届高三一模语文试卷试卷及答案解析详情,仅供考生参考。
如果你想下载江苏省苏锡常镇2024届高三一模语文试卷DOC或PDF版,请点击本文末链接!
一、江苏省苏锡常镇2024届高三一模语文试卷










2.江苏省苏锡常镇四市2023~2024学年度高三教学情况调研(一)数学试卷(原卷版)
Copyright 2019-2029 http://www.98gaokao.com 【九八高考】 皖ICP备19022700号-4
声明: 本站 所有软件和文章来自互联网 如有异议 请与本站联系 本站为非赢利性网站 不接受任何赞助和广告