专为高中生提供有价值的资讯
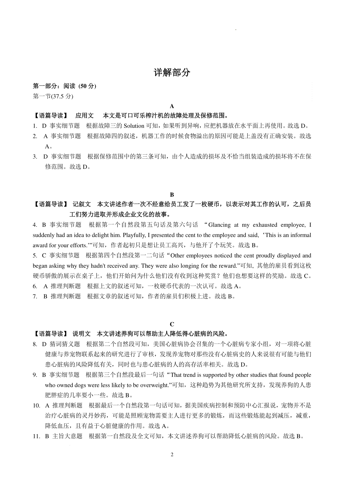
云南省昆明市第一中学2023-2024学年高三第八次高考适应性考试英语答案于近期开考,本次考试对考生对知识的掌握参考价值大,为了方便大家复习掌握错题!小编在下文为大家准备了云南省昆明市第一中学2023-2024学年高三第八次高考适应性考试英语答案试卷及答案解析详情,仅供考生参考。
如果你想下载云南省昆明市第一中学2023-2024学年高三第八次高考适应性考试英语答案DOC或PDF版,请点击本文末链接!
一、云南省昆明市第一中学2023-2024学年高三第八次高考适应性考试英语答案




1.云南省昆明市第一中学2023-2024学年高三第八次高考适应性考试英语答案
2.云南省昆明市第一中学2023-2024学年高三第八次高考适应性考试文综试卷
3.云南省昆明市第一中学2023-2024学年高三第八次高考适应性考试数学试卷答题卡
4.云南省昆明市第一中学2023-2024学年高三第八次高考适应性考试文综答题卡
5.云南省昆明市第一中学2023-2024学年高三第八次高考适应性考试数学答案
6.云南省昆明市第一中学2023-2024学年高三第八次高考适应性考试生物答案
Copyright 2019-2029 http://www.98gaokao.com 【九八高考】 皖ICP备19022700号-4
声明: 本站 所有软件和文章来自互联网 如有异议 请与本站联系 本站为非赢利性网站 不接受任何赞助和广告