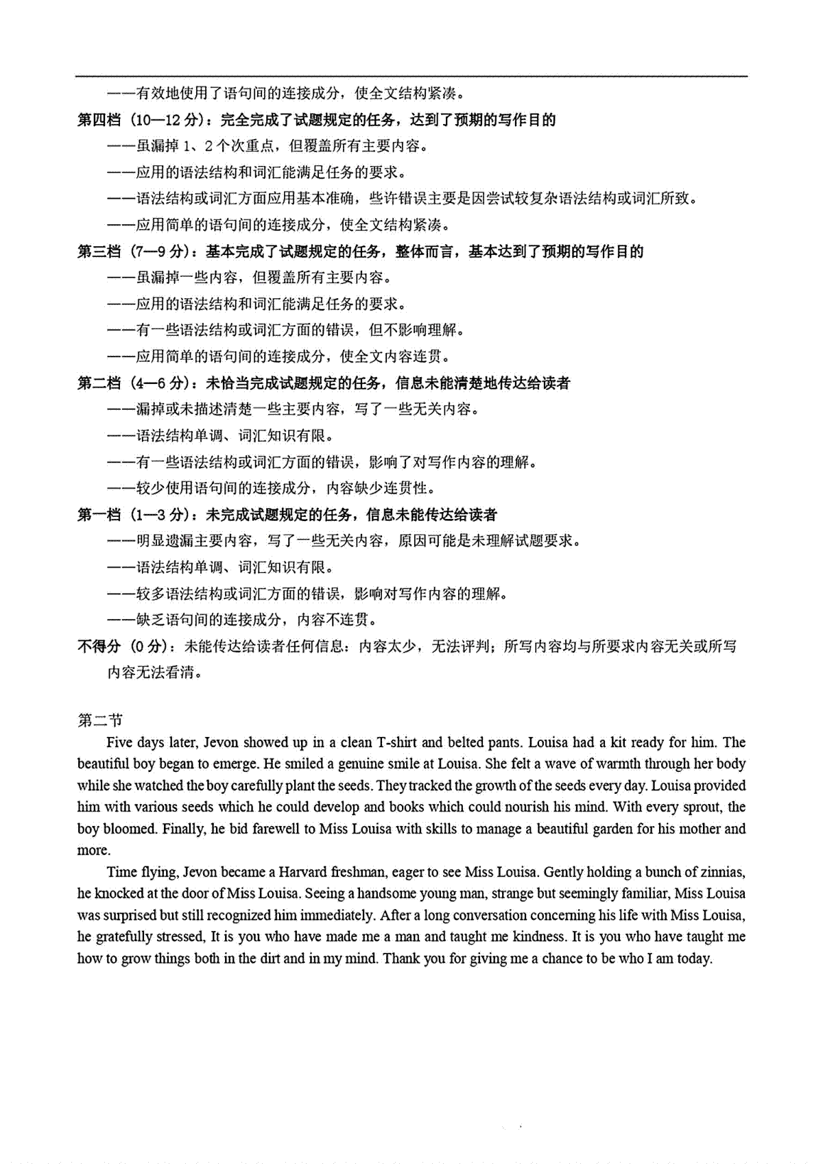
专为高中生提供有价值的资讯
2024届江西省九江市高三二模英语答案于近期开考,本次考试对考生对知识的掌握参考价值大,为了方便大家复习掌握错题!小编在下文为大家准备了2024届江西省九江市高三二模英语答案试卷及答案解析详情,仅供考生参考。
如果你想下载2024届江西省九江市高三二模英语答案DOC或PDF版,请点击本文末链接!
一、2024届江西省九江市高三二模英语答案
下载2024届江西省九江市高三二模英语答案PDF格式或doc
1.2024届江西省九江市高三二模英语答案
2.2024届江西省九江市高三下学期二模英语试题(无答案)
3.2024届江西省九江市高三二模物理试题(无答案)
4.2024届江西省九江市高三二模语文
5.2024届江西省九江市高三二模物理答案
6.2024届江西省九江市高三二模历史答案
7.2024届江西省九江市高三二模数学
8.2024届江西省九江市高三二模数学试卷
浙江湖州高考复读全封闭学校有哪些
平板电脑高中还有用吗 该不该买平板电脑
云南省昆明市第一中学2023-2024学年高三第八次高考适应性考试语文答题卡
云南省昆明市第一中学2023-2024学年高三第八次高考适应性考试语文答案
云南省昆明市第一中学2023-2024学年高三第八次高考适应性考试物理答案(1)
云南省昆明市第一中学2023-2024学年高三第八次高考适应性考试语文试卷
云南省昆明市第一中学2023-2024学年高三第八次高考适应性考试英语试卷
云南省昆明市第一中学2023-2024学年高三第八次高考适应性考试英语答题卡
云南省昆明市第一中学2023-2024学年高三第八次高考适应性考试英语答案
云南省昆明市第一中学2023-2024学年高三第八次高考适应性考试文综试卷
Copyright 2019-2029 http://www.98gaokao.com 【九八高考】 皖ICP备19022700号-4
声明: 本站 所有软件和文章来自互联网 如有异议 请与本站联系 本站为非赢利性网站 不接受任何赞助和广告