专为高中生提供有价值的资讯
精品解析:2024届天津市十二区县重点校高三下学期第一次模拟考试历史试题(原卷版)于近期开考,本次考试对考生对知识的掌握参考价值大,为了方便大家复习掌握错题!小编在下文为大家准备了精品解析:2024届天津市十二区县重点校高三下学期第一次模拟考试历史试题(原卷版)试卷及答案解析详情,仅供考生参考。
如果你想下载精品解析:2024届天津市十二区县重点校高三下学期第一次模拟考试历史试题(原卷版)DOC或PDF版,请点击本文末链接!
一、精品解析:2024届天津市十二区县重点校高三下学期第一次模拟考试历史试题(原卷版)







1.精品解析:2024届天津市十二区县重点校高三下学期第一次模拟考试历史试题(原卷版)
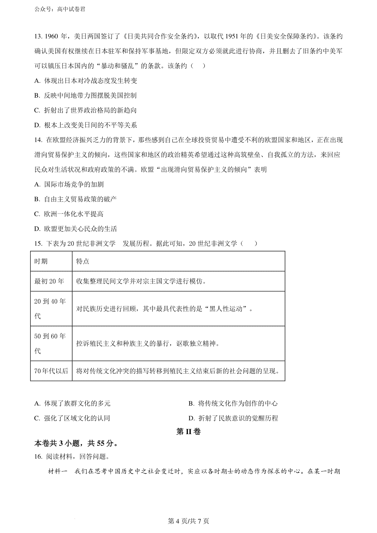
2.精品解析:2024届天津市十二区县重点校高三下学期第一次模拟考试历史试题(解析版)
3.2024届天津市十二区县重点校高三下学期第一次模拟考试生物试题
4.精品解析:2024届吉林省通化市梅河口市第五中学高三下学期一模物理试题(解析版)
5.精品解析:2024届吉林省通化市梅河口市第五中学高三下学期一模物理试题(原卷版)
6.吉林省通化市梅河口市第五中学2024届高三下学期一模试题 地理 Word版含答案
Copyright 2019-2029 http://www.98gaokao.com 【九八高考】 皖ICP备19022700号-4
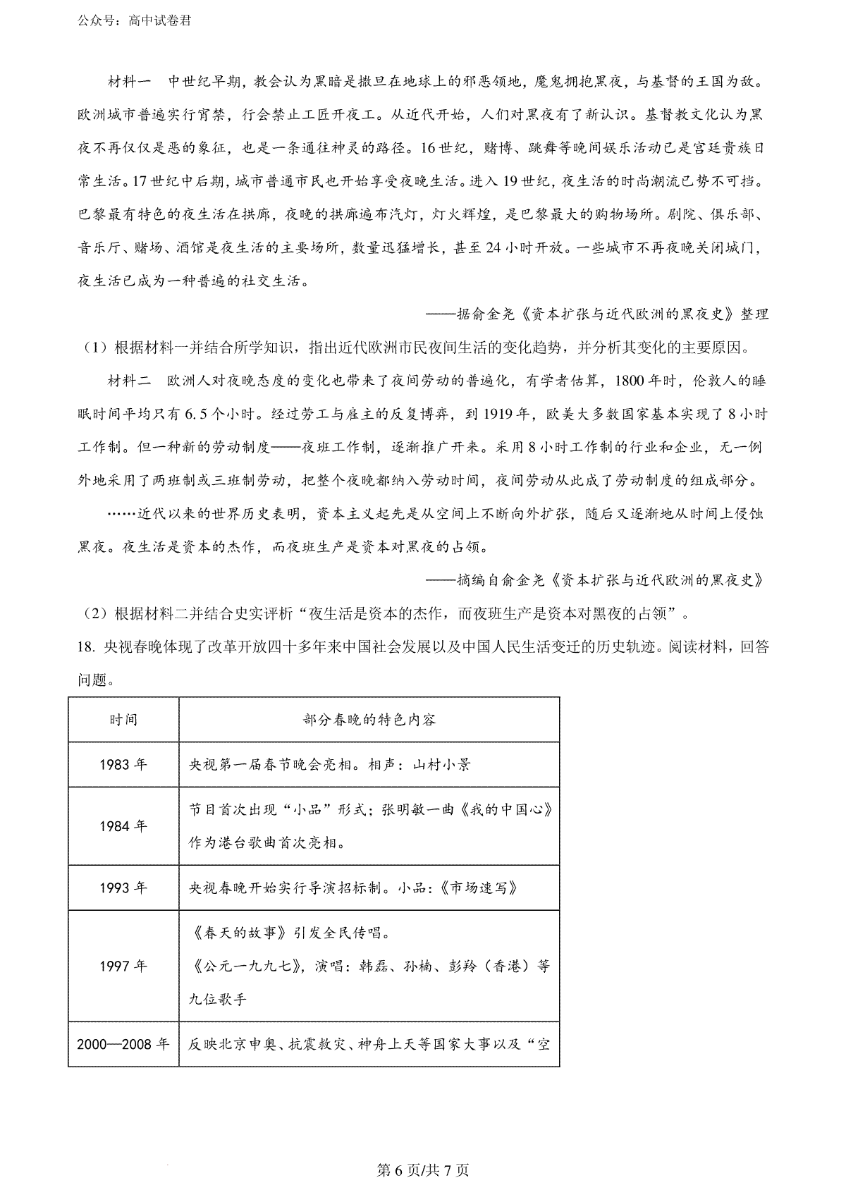
声明: 本站 所有软件和文章来自互联网 如有异议 请与本站联系 本站为非赢利性网站 不接受任何赞助和广告