专为高中生提供有价值的资讯
2024届湖南省益阳市高三三模语文答案于近期开考,本次考试对考生对知识的掌握参考价值大,为了方便大家复习掌握错题!小编在下文为大家准备了2024届湖南省益阳市高三三模语文答案试卷及答案解析详情,仅供考生参考。
如果你想下载2024届湖南省益阳市高三三模语文答案DOC或PDF版,请点击本文末链接!
一、2024届湖南省益阳市高三三模语文答案
下载2024届湖南省益阳市高三三模语文答案PDF格式或doc
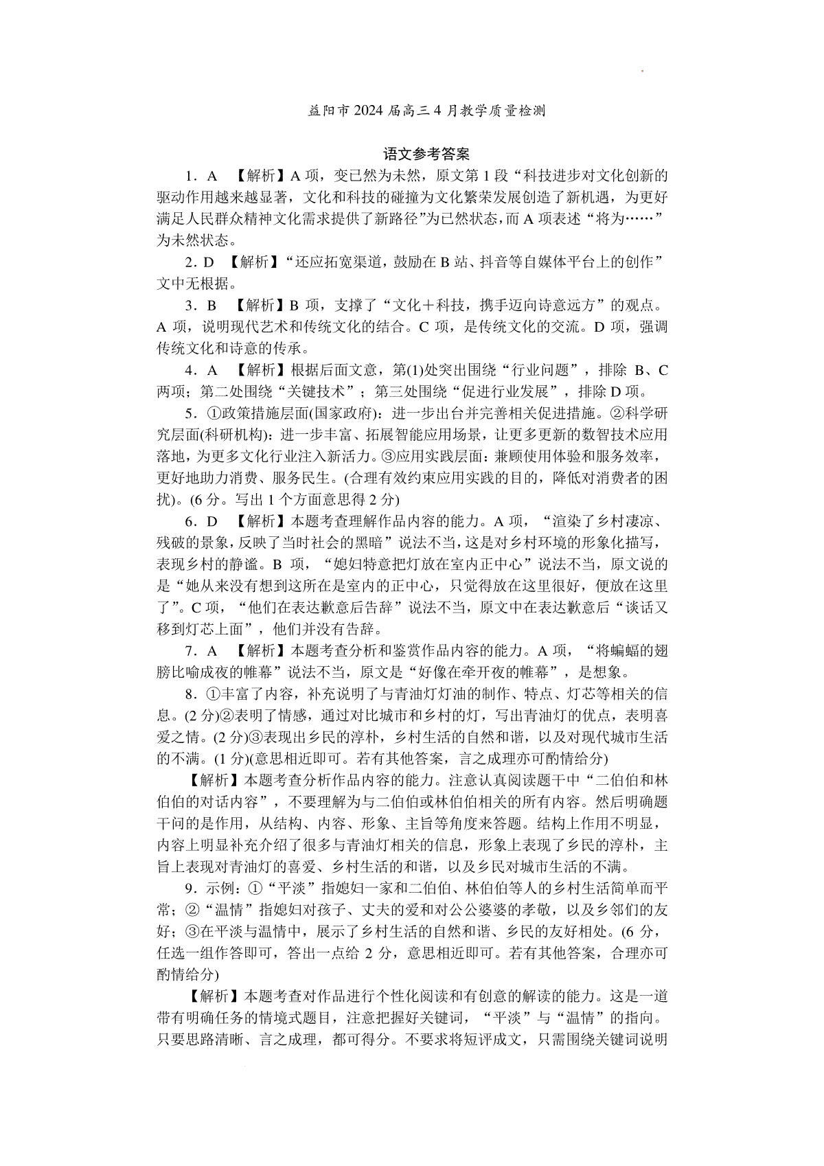
1.2024届湖南省益阳市高三三模语文答案
2.2024届湖南省益阳市高三三模考试地理试题
3.2024届湖南省益阳市高三三模考试语文试题
4.2024届湖南省益阳市高三三模化学答案
5.2024届湖南省益阳市高三三模地理答案
6.广西省2024年高考第二次联合模拟考试 语文试卷
7.广西省2024年高考第二次联合模拟考试 数学答案
8.2024届广西部分市高三下学期第二次模拟考试语文答案
浙江湖州高考复读全封闭学校有哪些
平板电脑高中还有用吗 该不该买平板电脑
2024届辽宁省高三下学期高考扣题(一)化学答案
福建九市2024高三4月联考日语试题及答案解析
福建九市2024高三4月联考地理试题及答案解析
福建九市2024高三4月联考生物试题及答案解析
福建九市2024高三4月联考化学试题及答案解析
福建九市2024高三4月联考历史试题及答案解析
福建九市2024高三4月联考物理试题及答案解析
湖南新高考教研联盟2024高三第二次联考历史试题及答案
Copyright 2019-2029 http://www.98gaokao.com 【九八高考】 皖ICP备19022700号-4
声明: 本站 所有软件和文章来自互联网 如有异议 请与本站联系 本站为非赢利性网站 不接受任何赞助和广告